HOME   LIST
‹–   –›

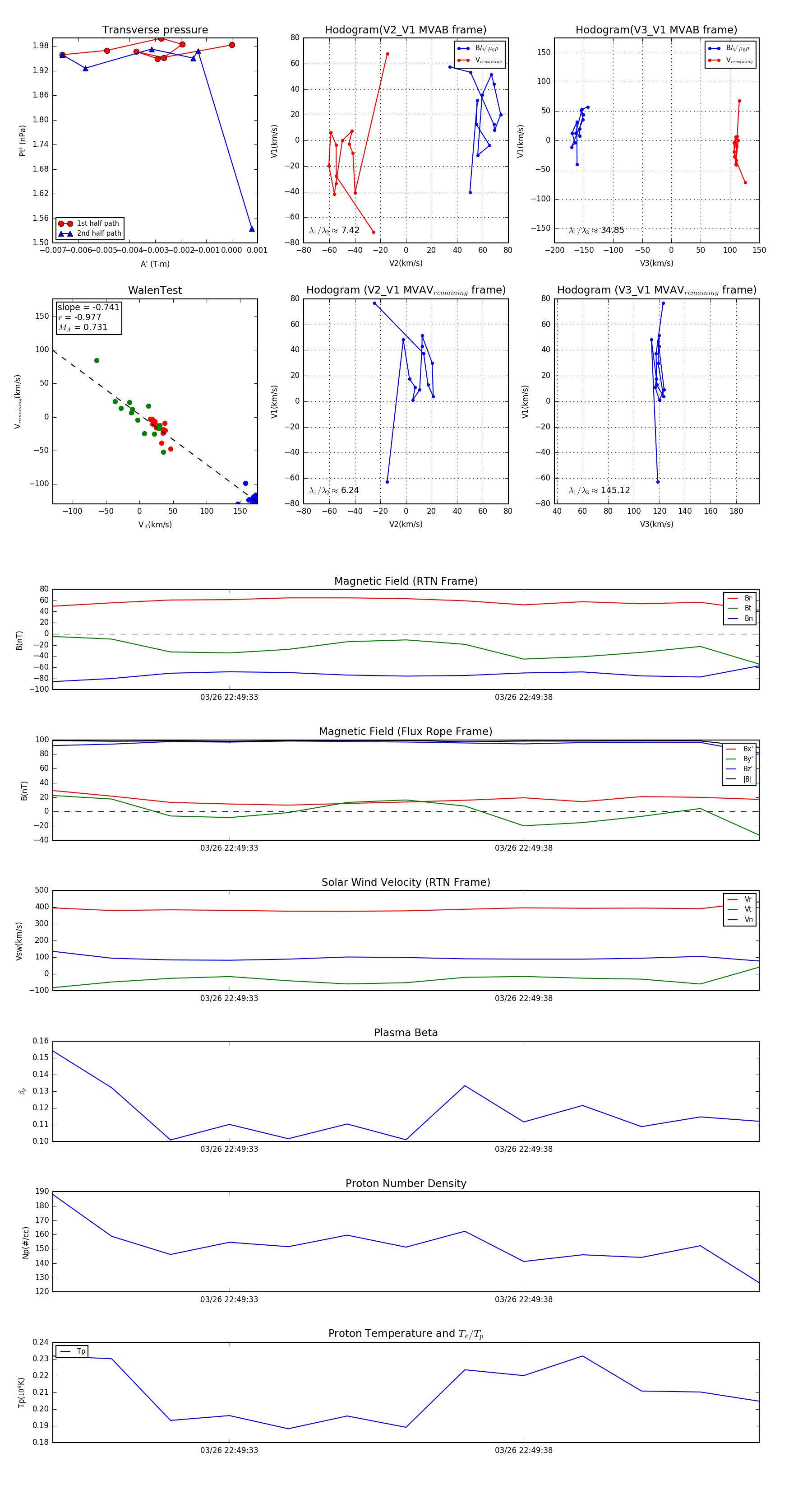
Flux Rope in 2024

Flux Rope Event 2024-03-26 22:49:30 ~ 2024-03-26 22:49:42 (13 seconds)


plot