HOME   LIST
‹–   –›

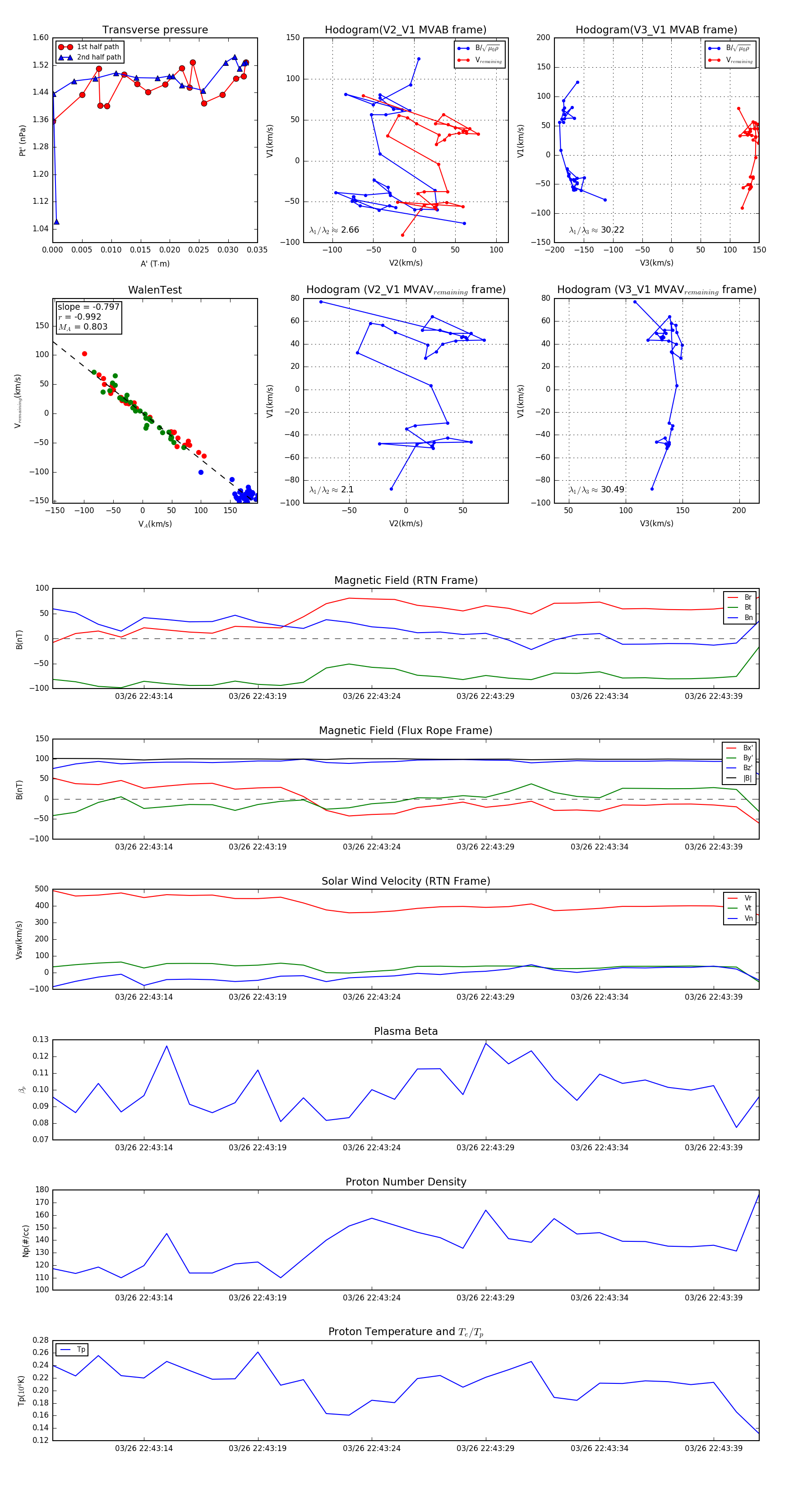
Flux Rope in 2024

Flux Rope Event 2024-03-26 22:43:10 ~ 2024-03-26 22:43:41 (32 seconds)


plot