HOME   LIST
‹–   –›

Flux Rope in 2024

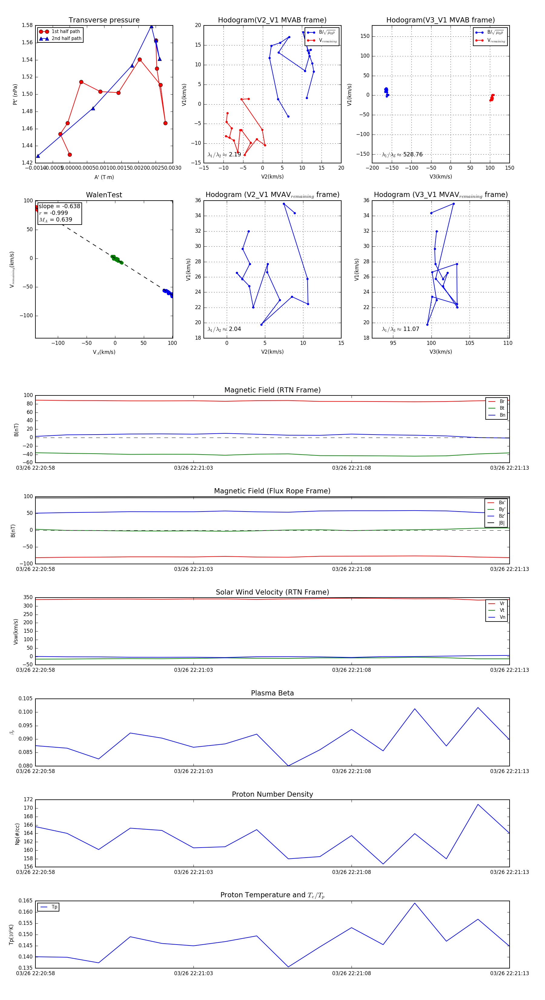
Flux Rope Event 2024-03-26 22:20:58 ~ 2024-03-26 22:21:13 (16 seconds)


plot