HOME   LIST
‹–   –›

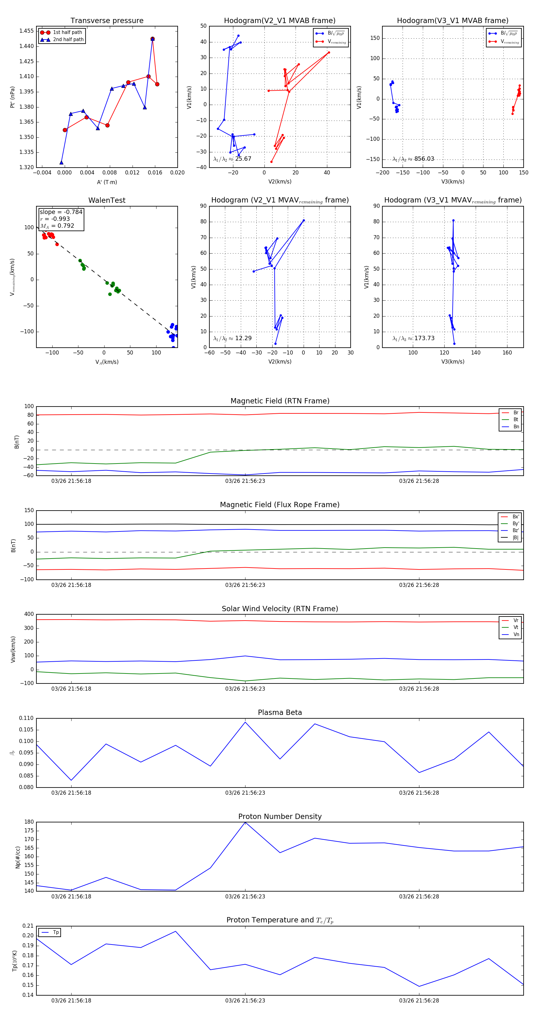
Flux Rope in 2024

Flux Rope Event 2024-03-26 21:56:17 ~ 2024-03-26 21:56:31 (15 seconds)


plot