HOME   LIST
‹–   –›

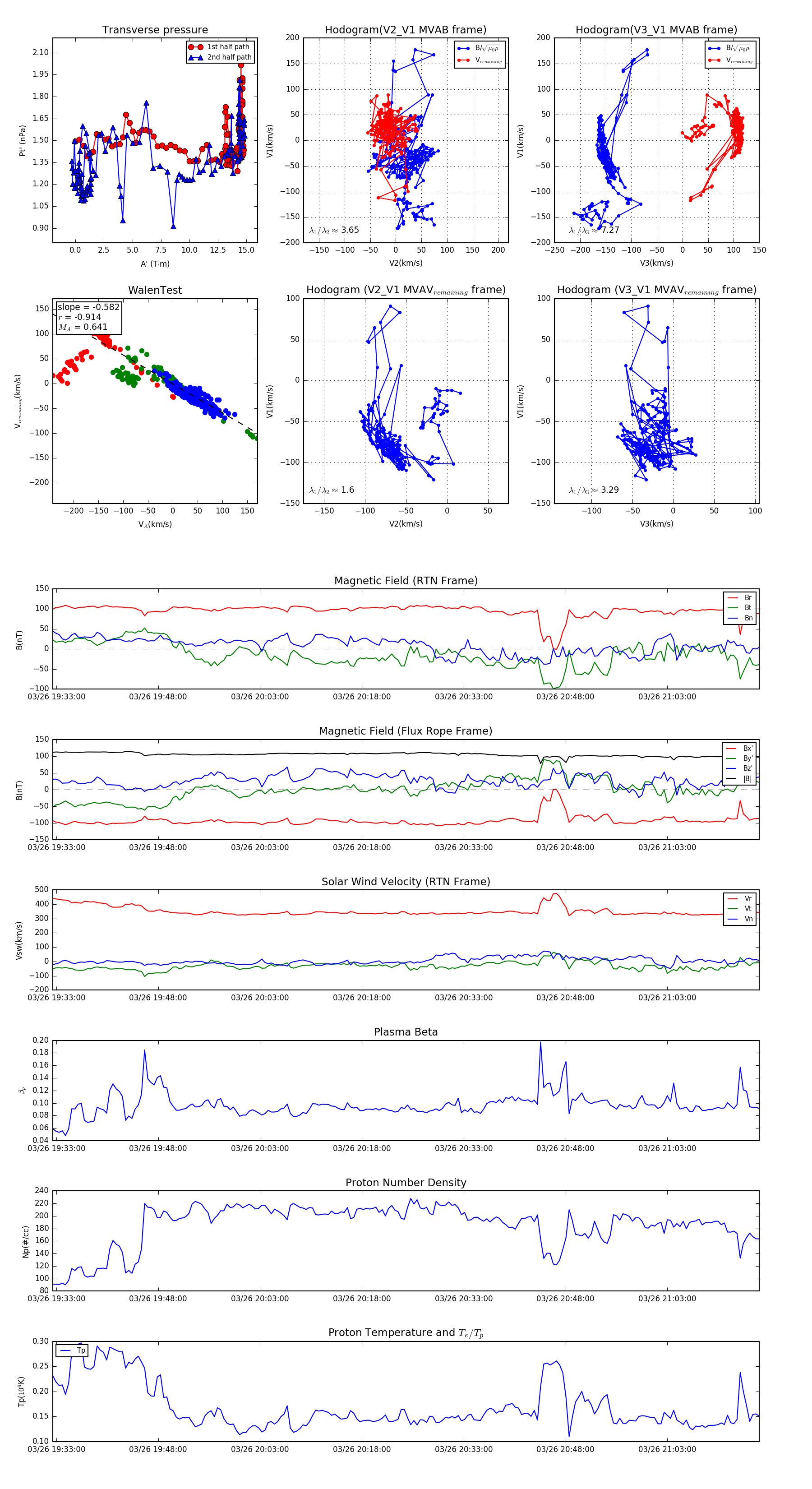
Flux Rope in 2024

Flux Rope Event 2024-03-26 19:32:28 ~ 2024-03-26 21:16:32 (6245 seconds)


plot