HOME   LIST
‹–   –›

Flux Rope in 2024

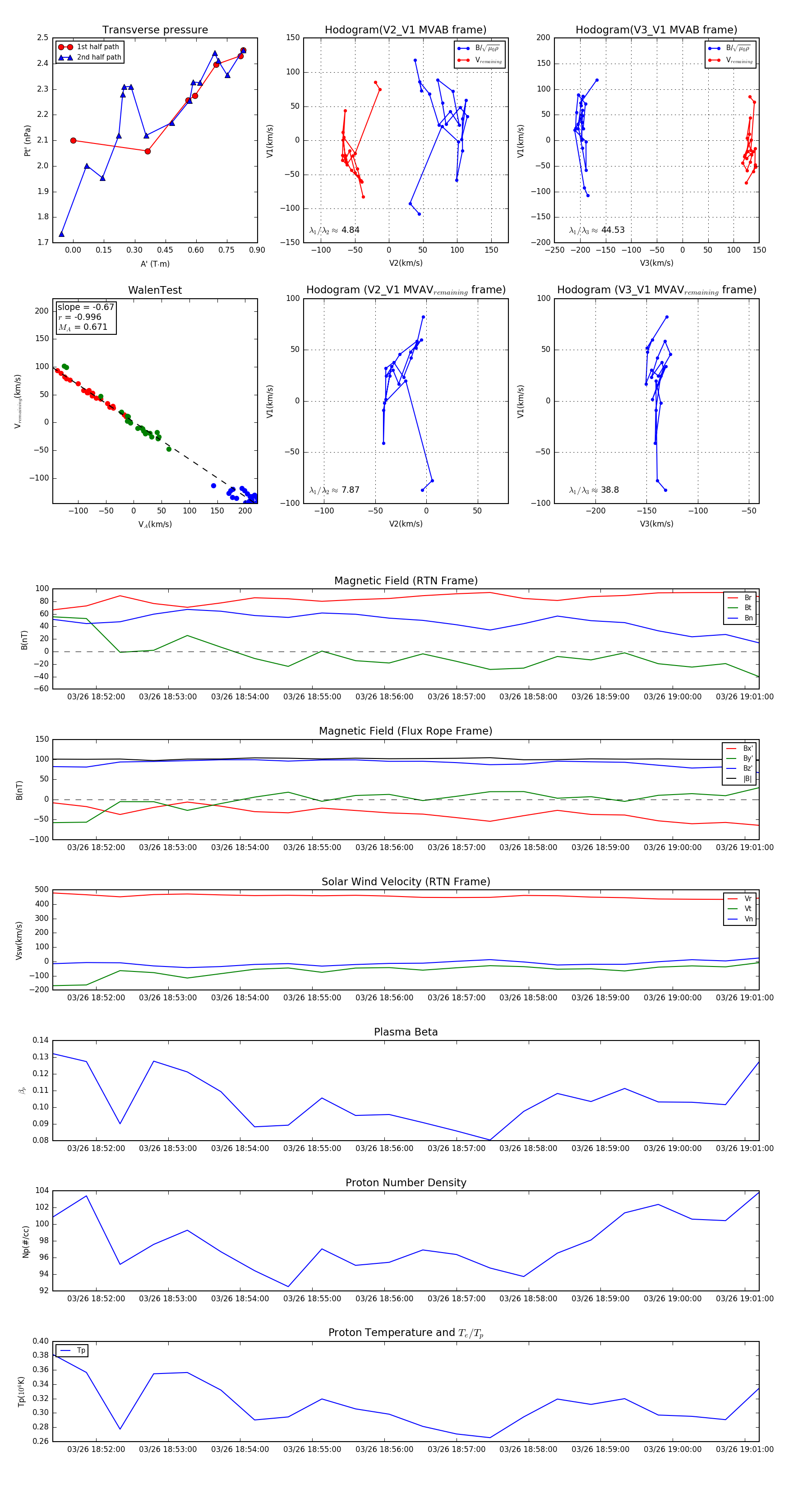
Flux Rope Event 2024-03-26 18:51:24 ~ 2024-03-26 19:01:12 (589 seconds)


plot