HOME   LIST
‹–   –›

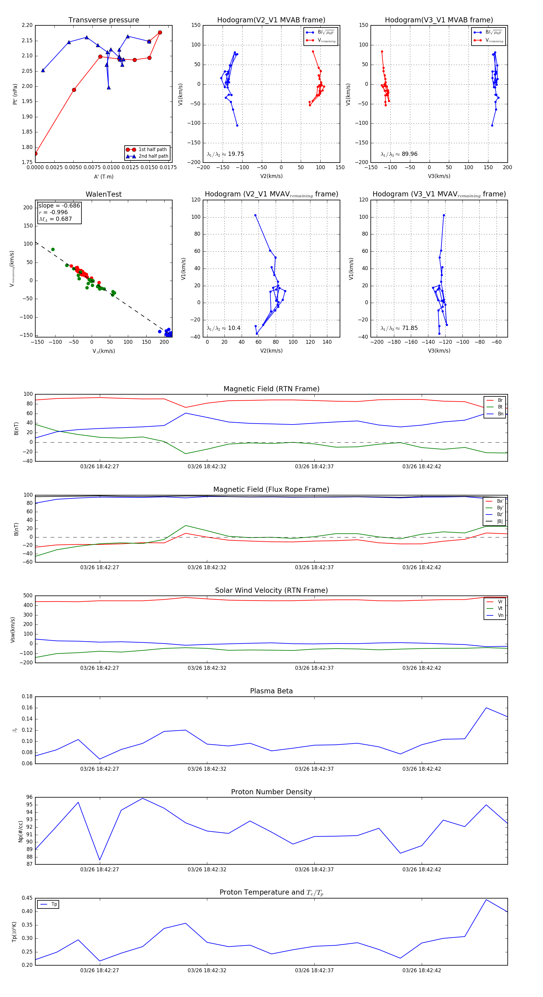
Flux Rope in 2024

Flux Rope Event 2024-03-26 18:42:24 ~ 2024-03-26 18:42:46 (23 seconds)


plot