HOME   LIST
‹–   –›

Flux Rope in 2024

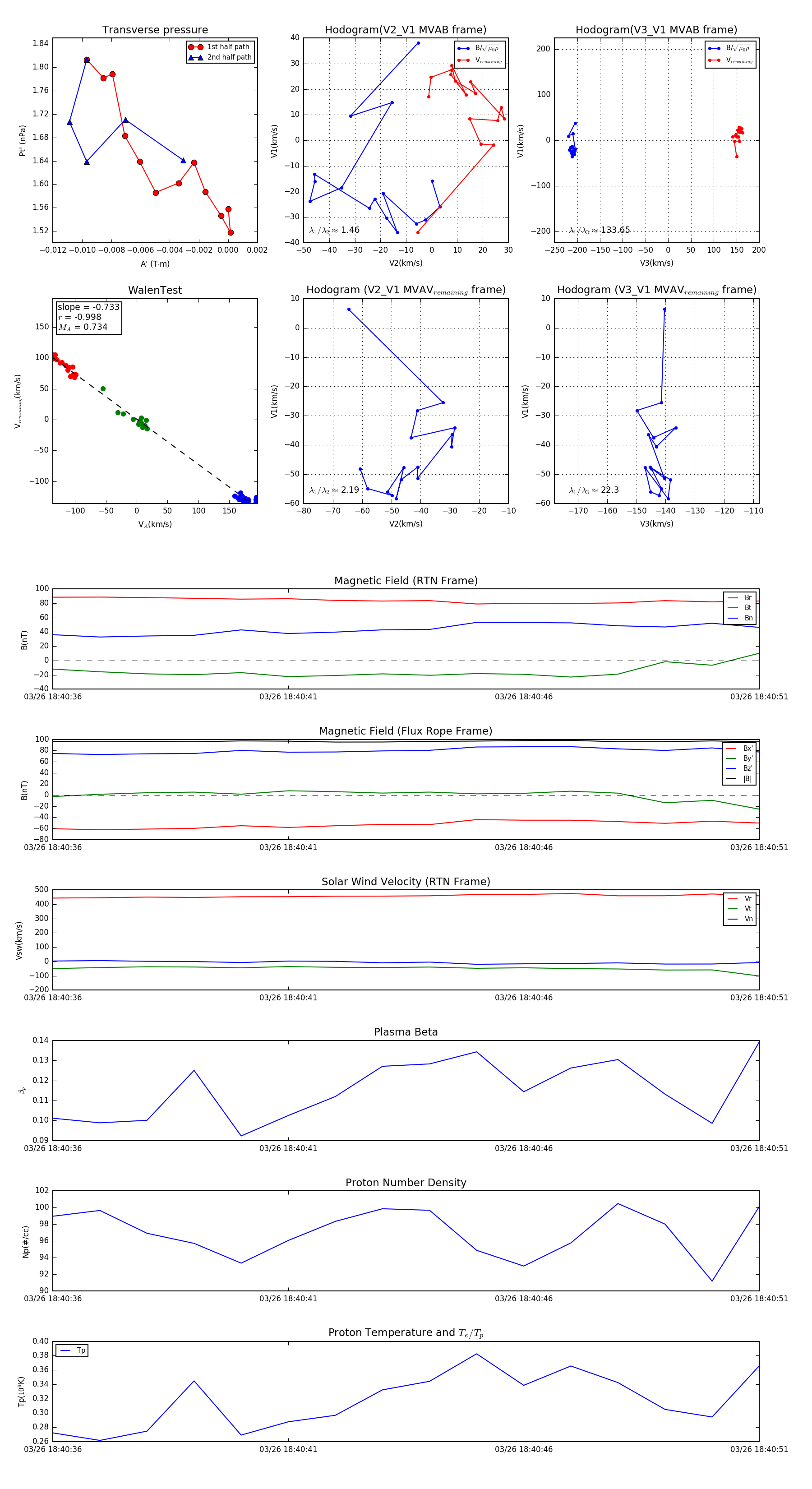
Flux Rope Event 2024-03-26 18:40:36 ~ 2024-03-26 18:40:51 (16 seconds)


plot