HOME   LIST
‹–   –›

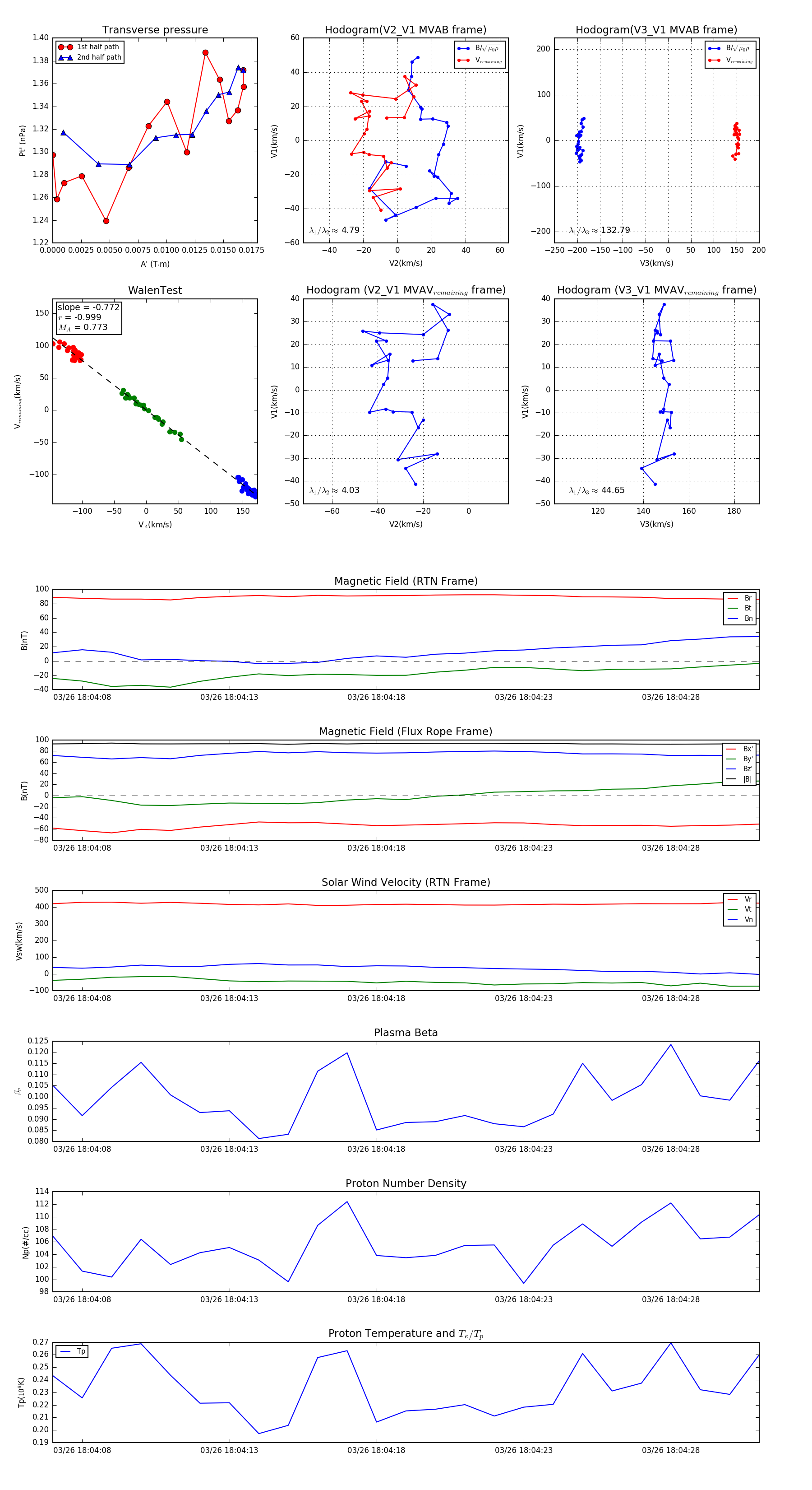
Flux Rope in 2024

Flux Rope Event 2024-03-26 18:04:07 ~ 2024-03-26 18:04:31 (25 seconds)


plot