HOME   LIST
‹–   –›

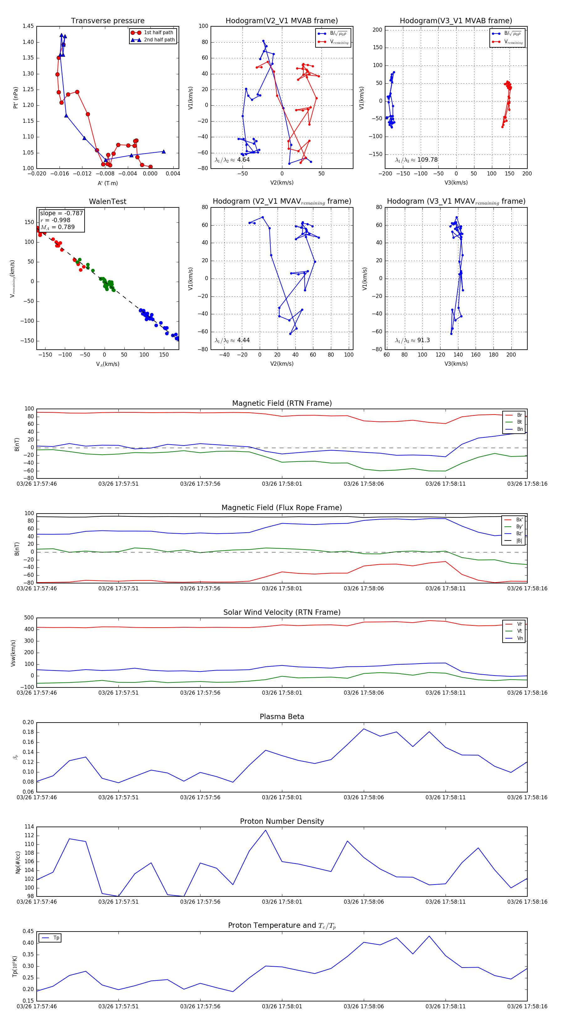
Flux Rope in 2024

Flux Rope Event 2024-03-26 17:57:46 ~ 2024-03-26 17:58:16 (31 seconds)


plot