HOME   LIST
‹–   –›

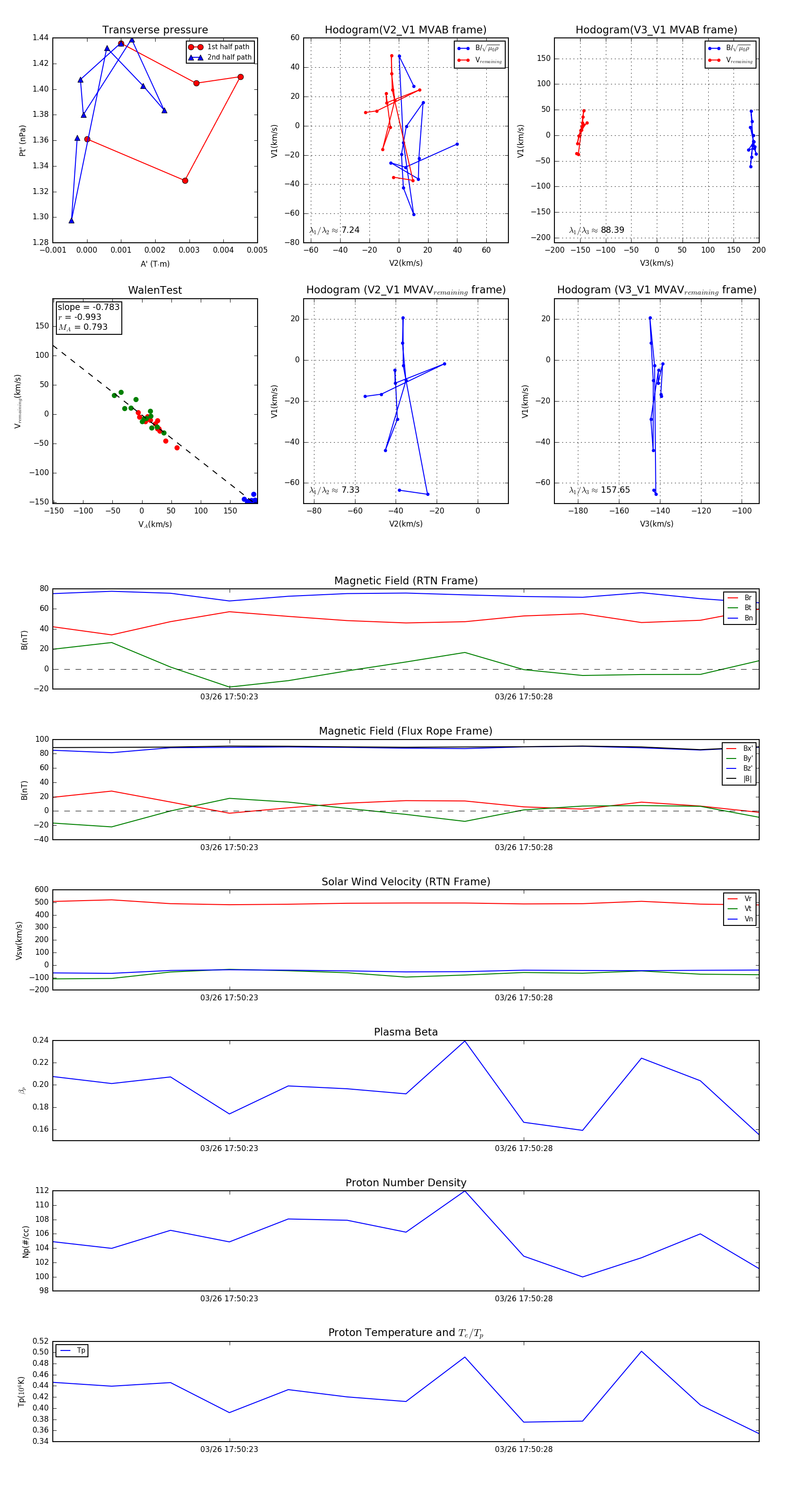
Flux Rope in 2024

Flux Rope Event 2024-03-26 17:50:20 ~ 2024-03-26 17:50:32 (13 seconds)


plot