HOME   LIST
‹–   –›

Flux Rope in 2024

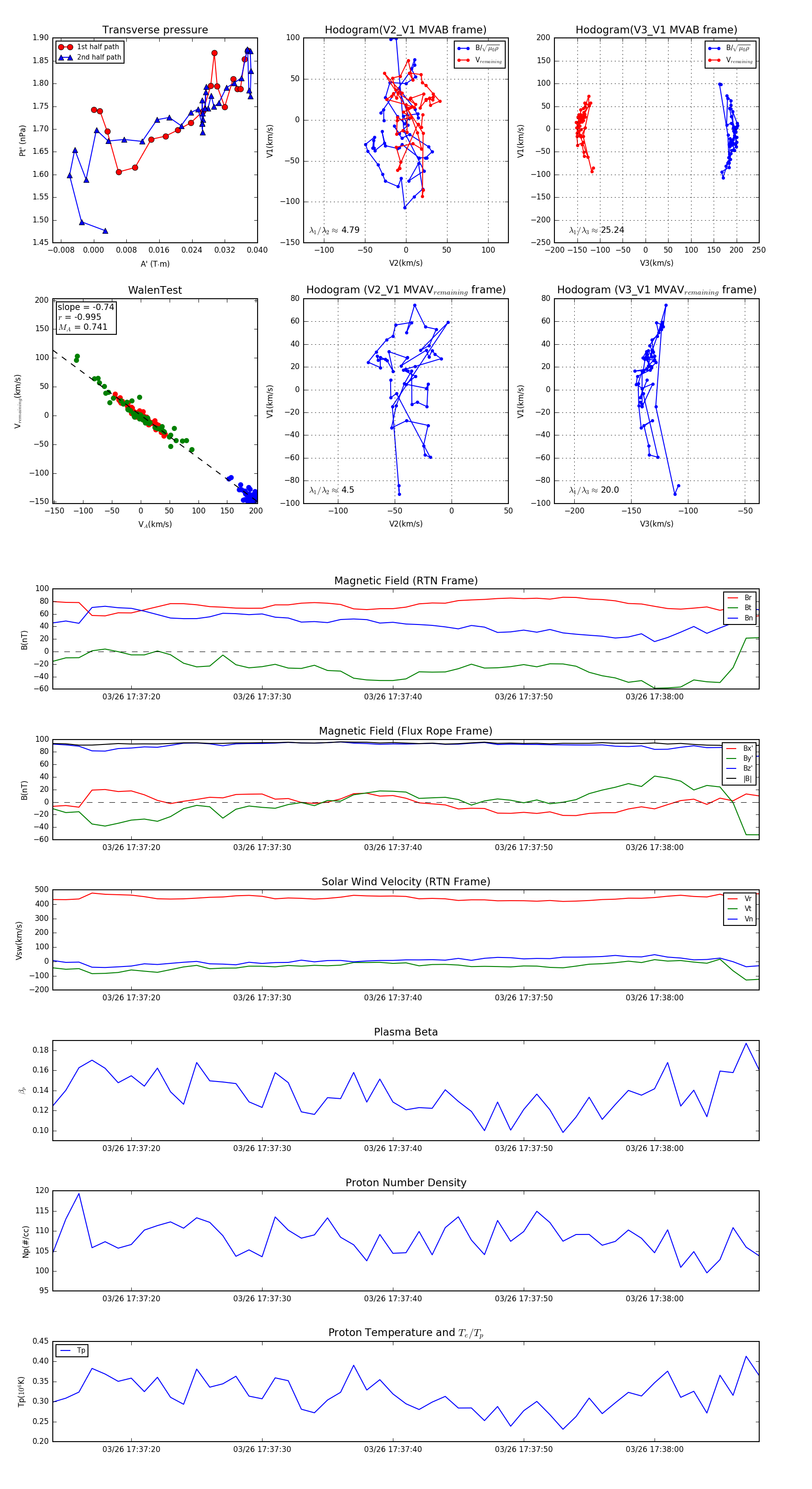
Flux Rope Event 2024-03-26 17:37:14 ~ 2024-03-26 17:38:08 (55 seconds)


plot