HOME   LIST
‹–   –›

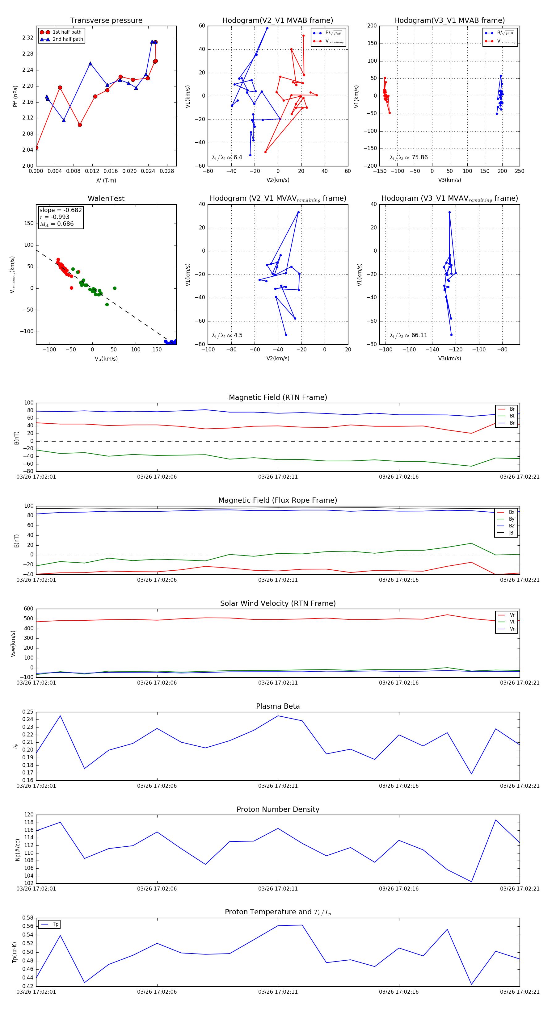
Flux Rope in 2024

Flux Rope Event 2024-03-26 17:02:01 ~ 2024-03-26 17:02:21 (21 seconds)


plot