HOME   LIST
‹–   –›

Flux Rope in 2024

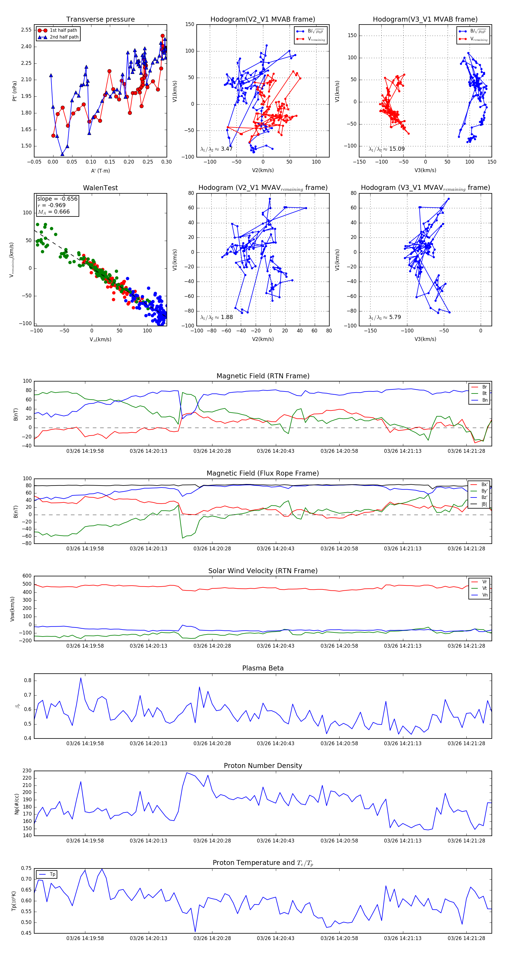
Flux Rope Event 2024-03-26 14:19:46 ~ 2024-03-26 14:21:34 (109 seconds)


plot