HOME   LIST
‹–   –›

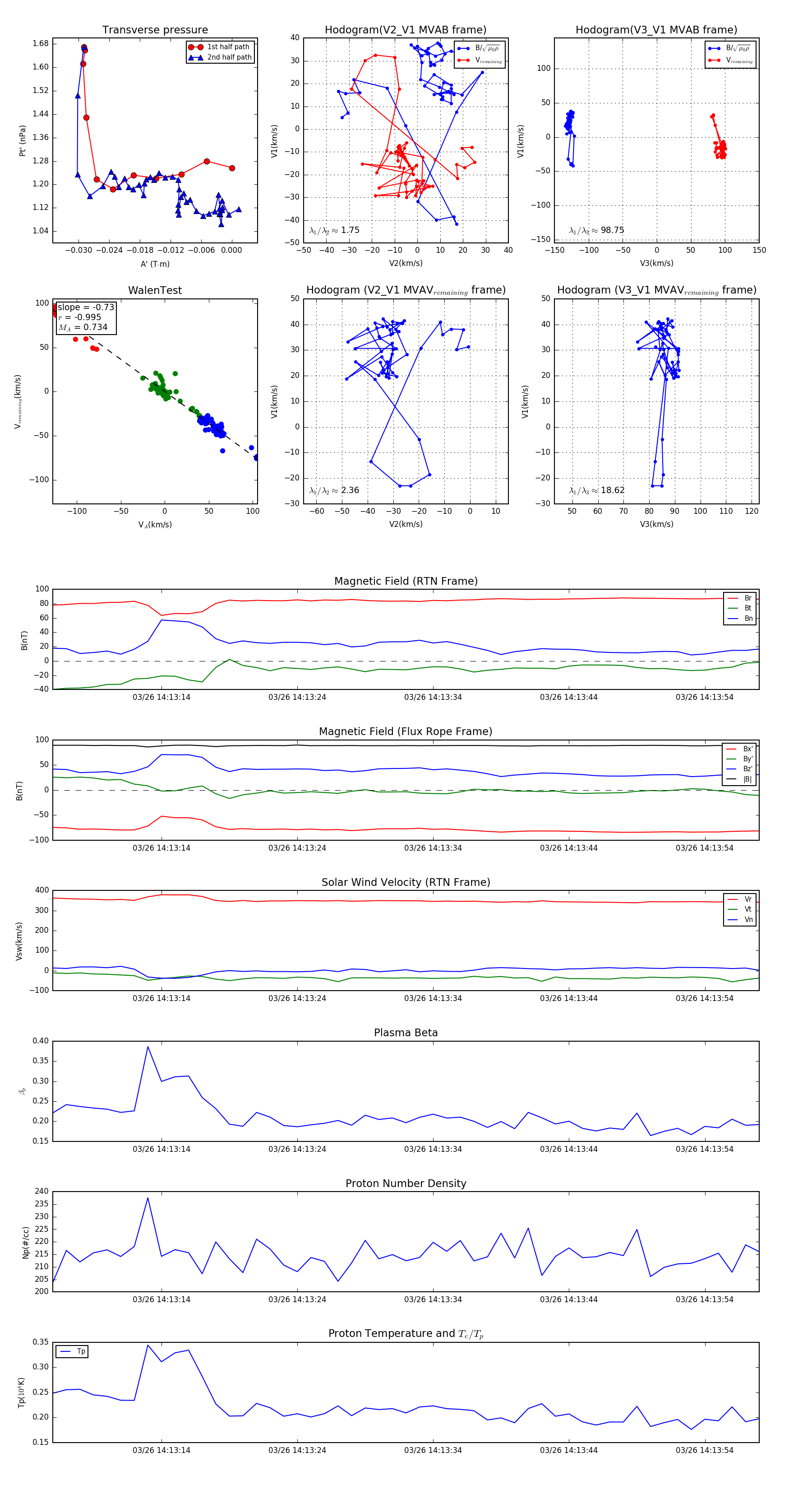
Flux Rope in 2024

Flux Rope Event 2024-03-26 14:13:06 ~ 2024-03-26 14:13:58 (53 seconds)


plot