HOME   LIST
‹–   –›

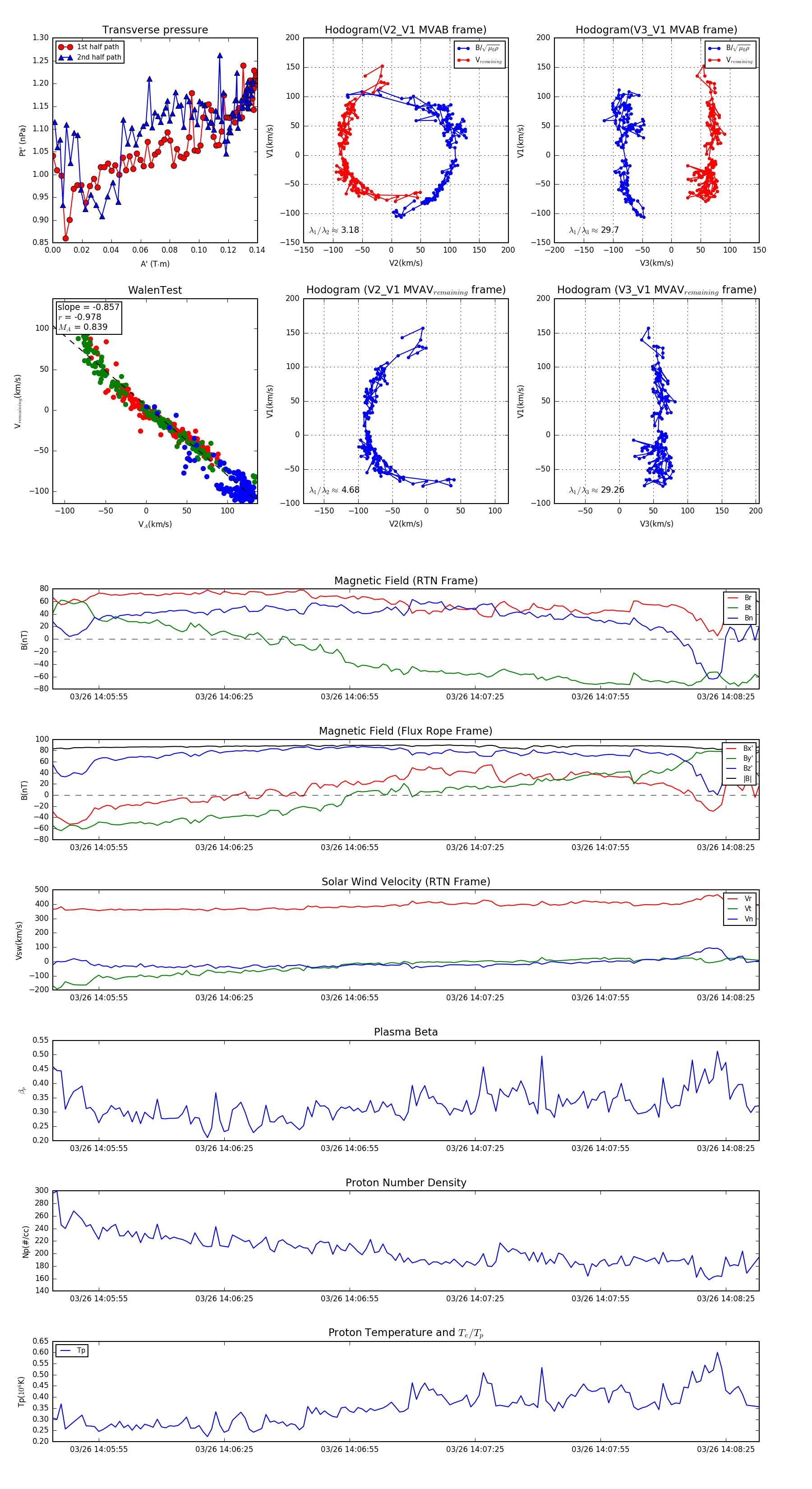
Flux Rope in 2024

Flux Rope Event 2024-03-26 14:05:44 ~ 2024-03-26 14:08:33 (170 seconds)


plot