HOME   LIST
‹–   –›

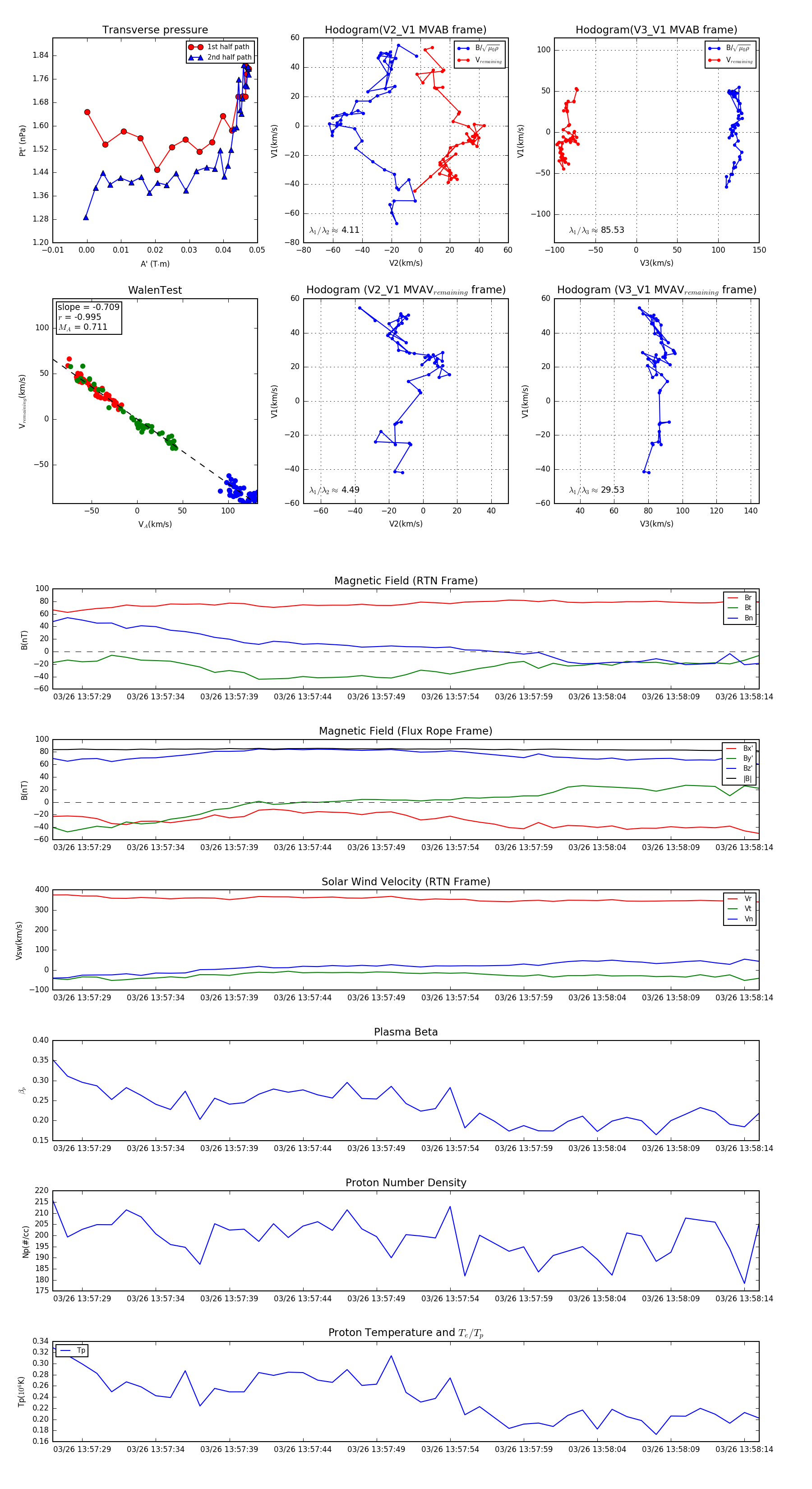
Flux Rope in 2024

Flux Rope Event 2024-03-26 13:57:27 ~ 2024-03-26 13:58:15 (49 seconds)


plot