HOME   LIST
‹–   –›

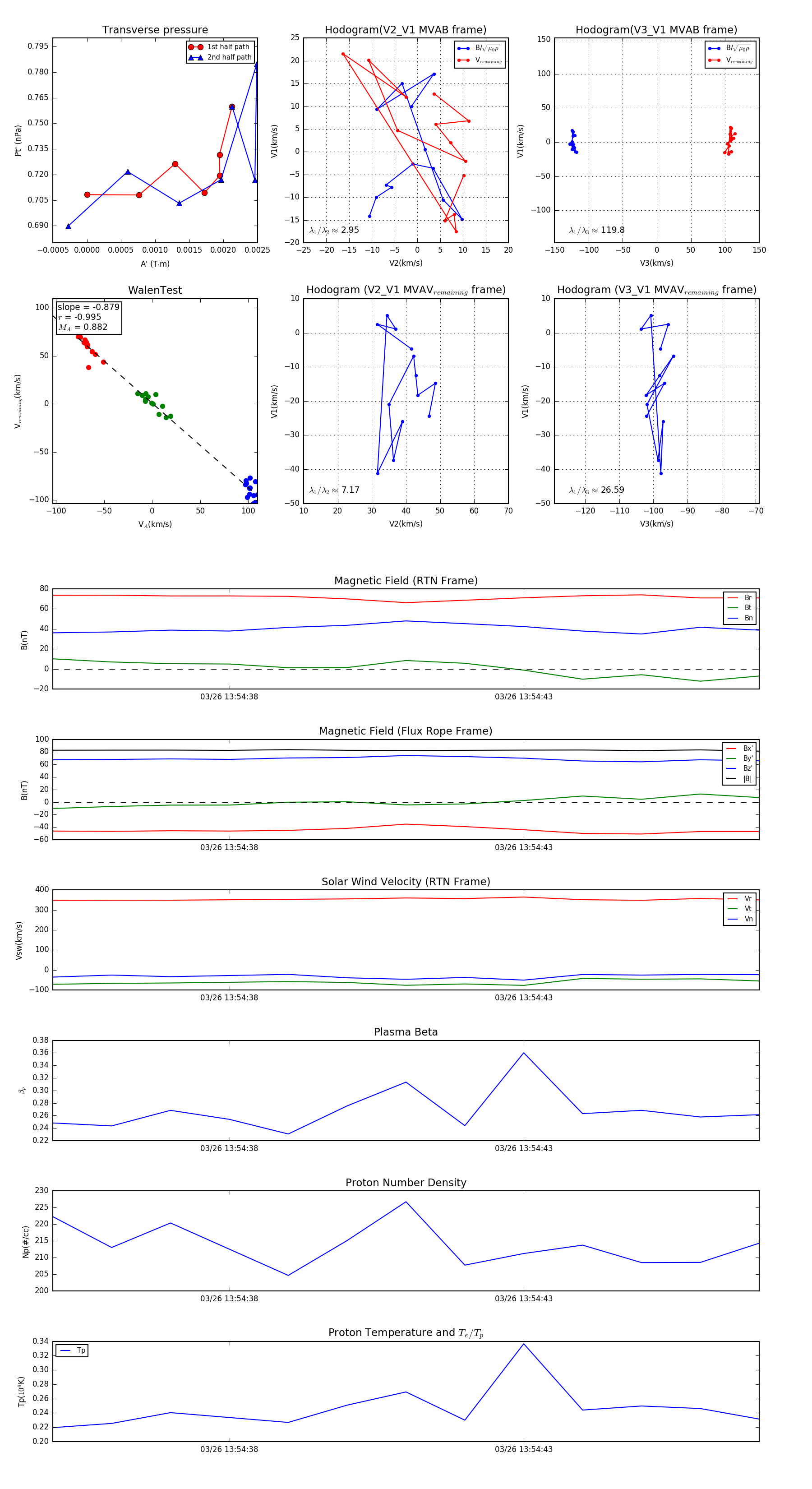
Flux Rope in 2024

Flux Rope Event 2024-03-26 13:54:35 ~ 2024-03-26 13:54:47 (13 seconds)


plot