HOME   LIST
‹–   –›

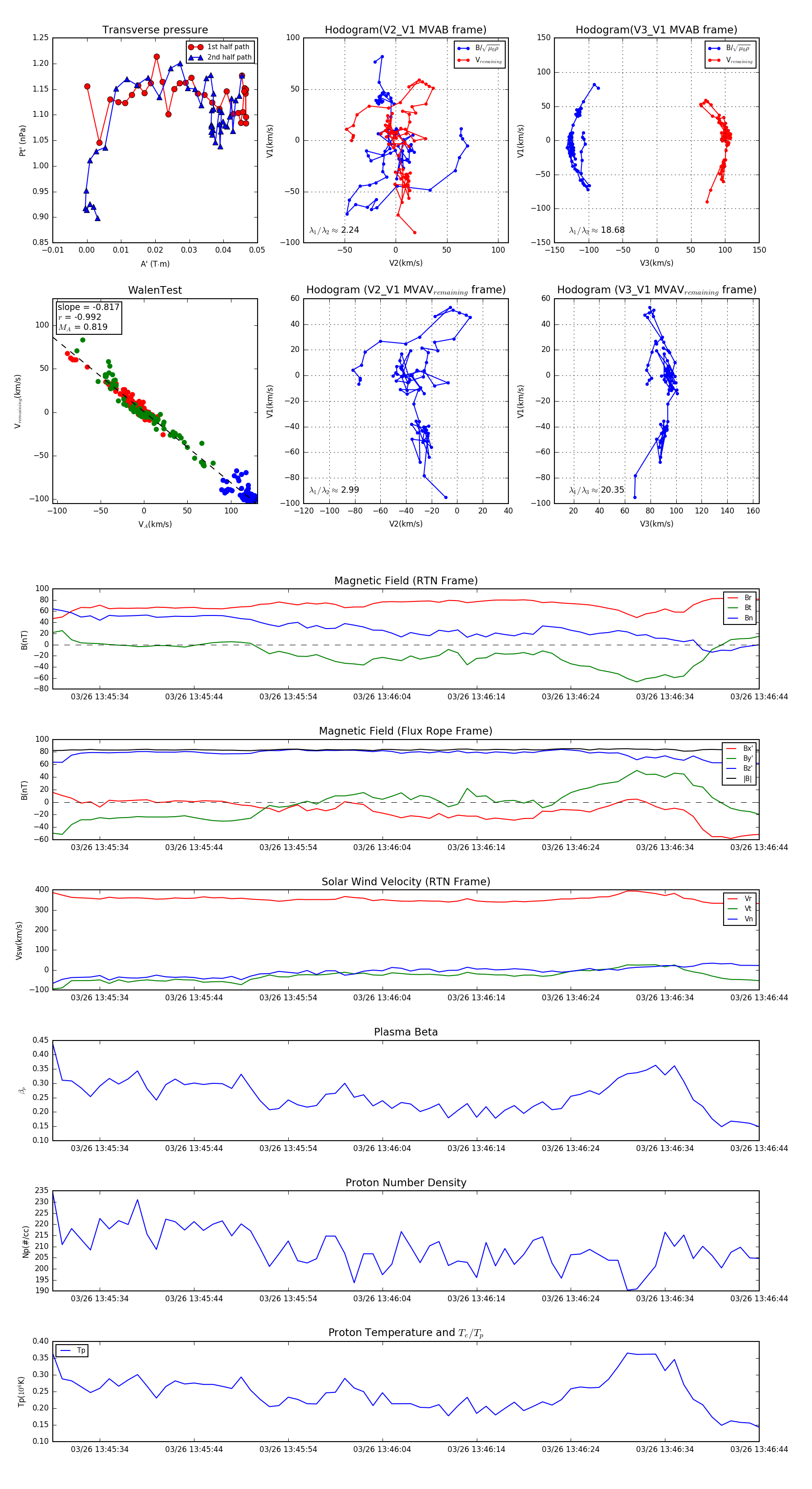
Flux Rope in 2024

Flux Rope Event 2024-03-26 13:45:29 ~ 2024-03-26 13:46:44 (76 seconds)


plot