HOME   LIST
‹–   –›

Flux Rope in 2024

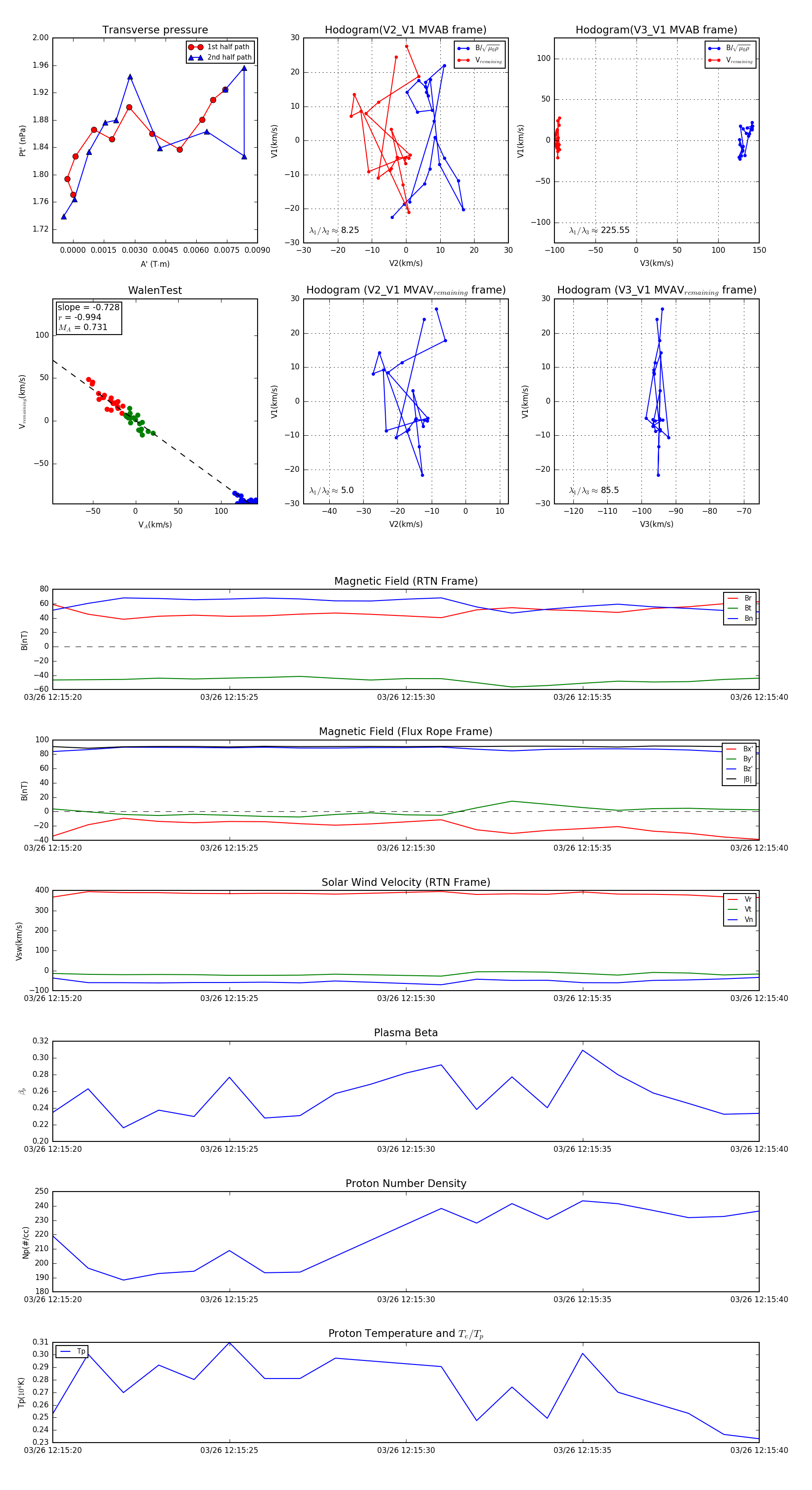
Flux Rope Event 2024-03-26 12:15:20 ~ 2024-03-26 12:15:40 (21 seconds)


plot