HOME   LIST
‹–   –›

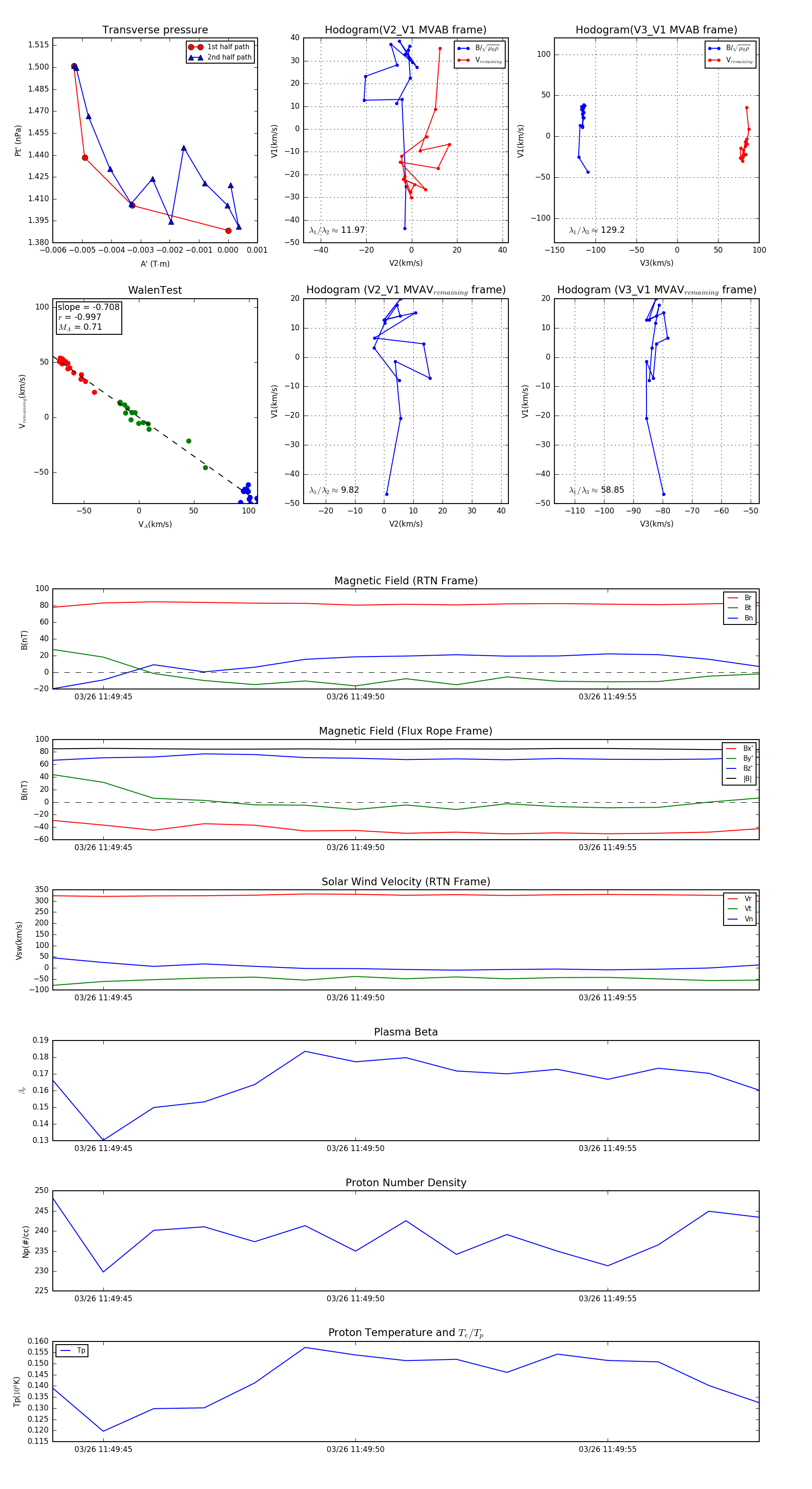
Flux Rope in 2024

Flux Rope Event 2024-03-26 11:49:44 ~ 2024-03-26 11:49:58 (15 seconds)


plot