HOME   LIST
‹–   –›

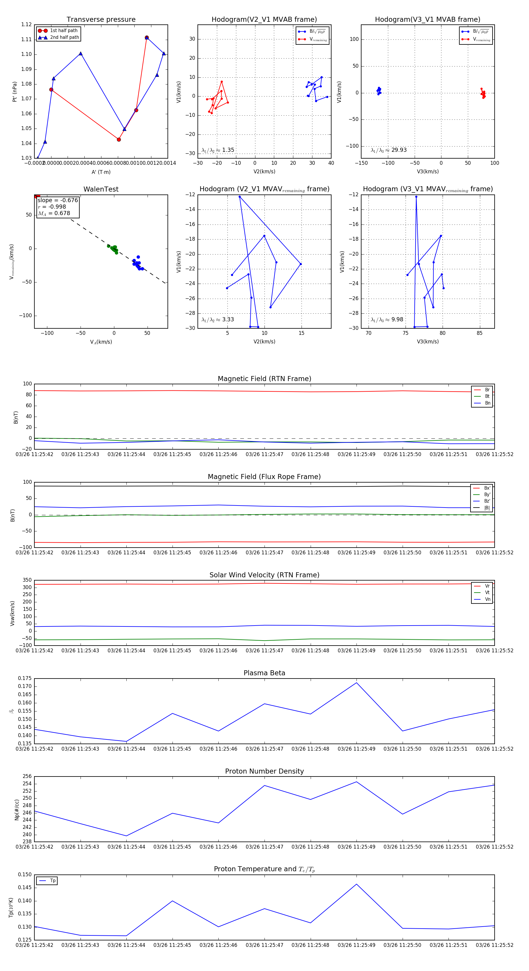
Flux Rope in 2024

Flux Rope Event 2024-03-26 11:25:42 ~ 2024-03-26 11:25:52 (11 seconds)


plot