HOME   LIST
‹–   –›

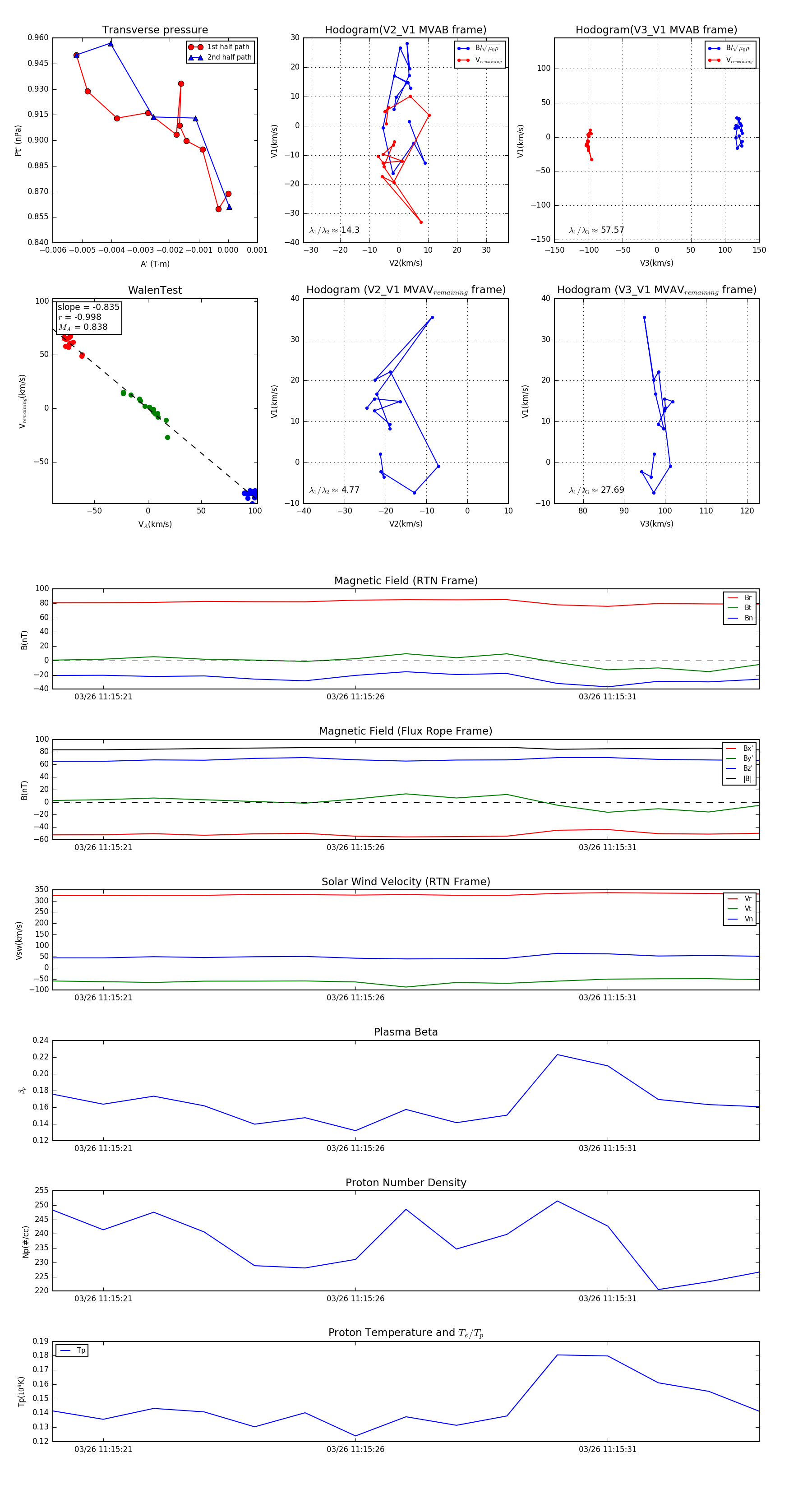
Flux Rope in 2024

Flux Rope Event 2024-03-26 11:15:20 ~ 2024-03-26 11:15:34 (15 seconds)


plot