HOME   LIST
‹–   –›

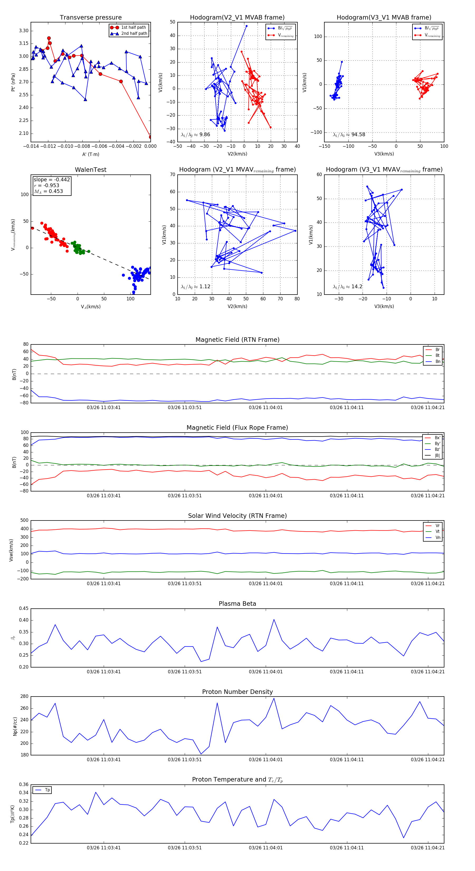
Flux Rope in 2024

Flux Rope Event 2024-03-26 11:03:32 ~ 2024-03-26 11:04:23 (52 seconds)


plot