HOME   LIST
‹–   –›

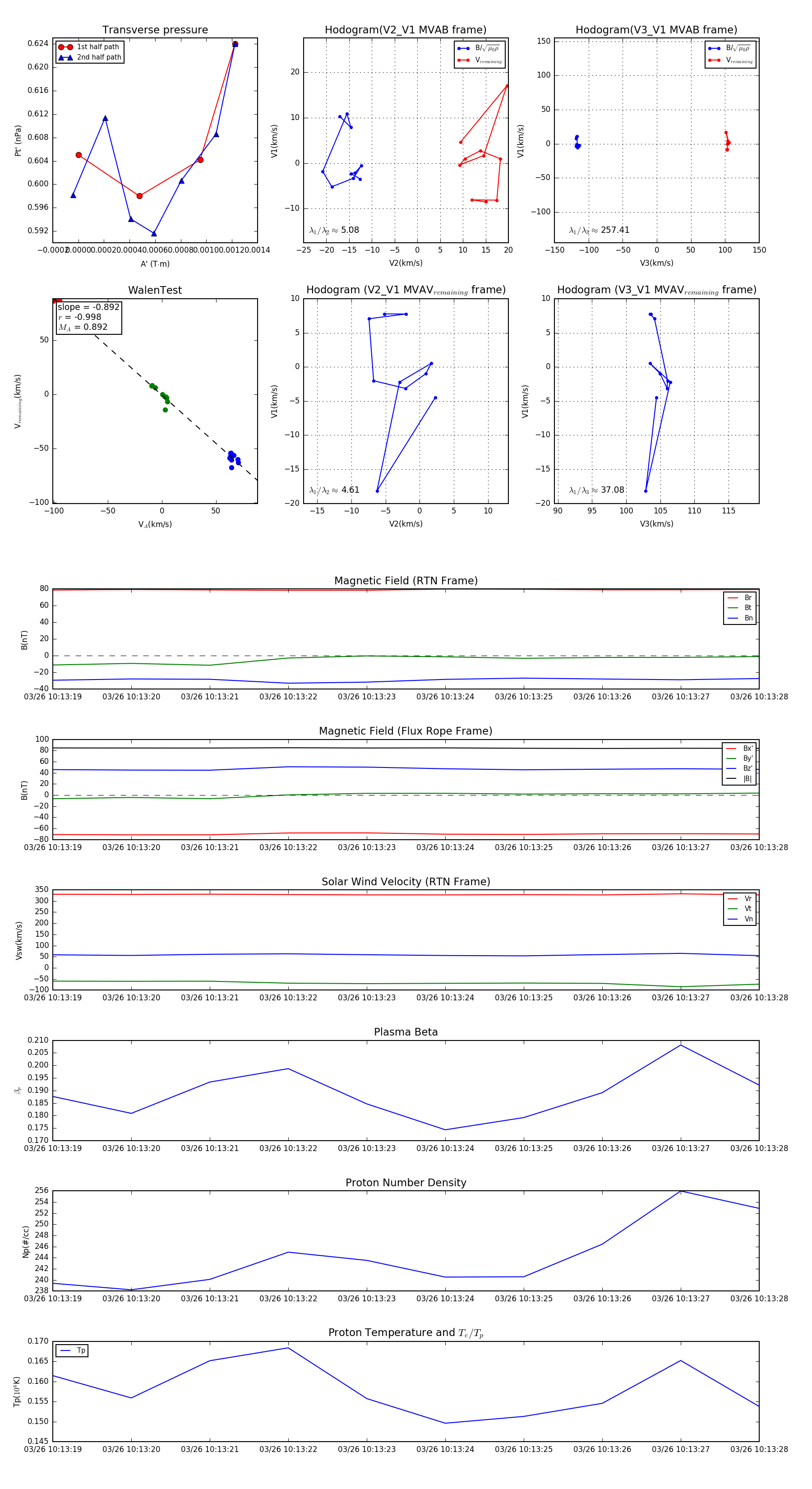
Flux Rope in 2024

Flux Rope Event 2024-03-26 10:13:19 ~ 2024-03-26 10:13:28 (10 seconds)


plot