HOME   LIST
‹–   –›

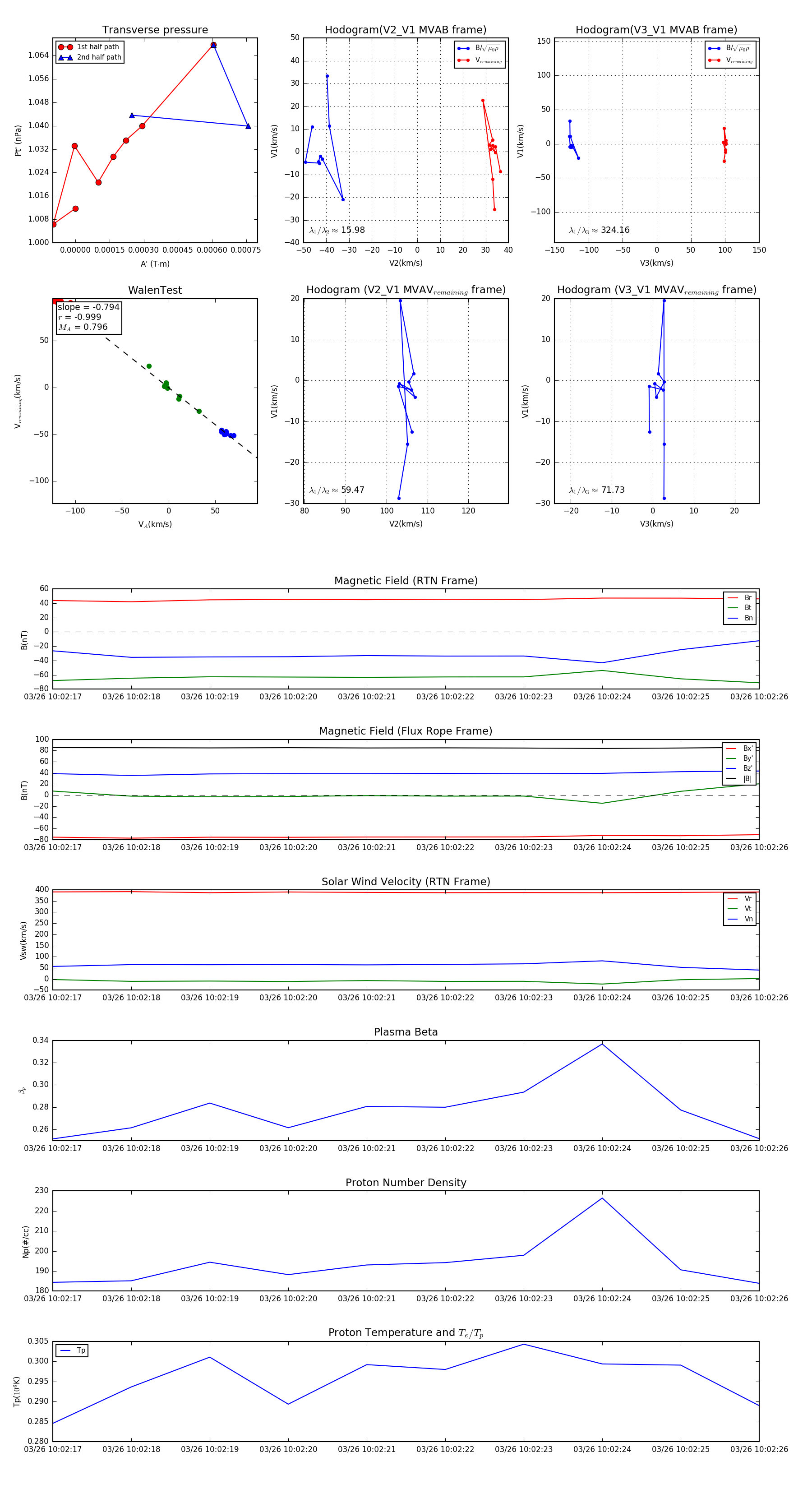
Flux Rope in 2024

Flux Rope Event 2024-03-26 10:02:17 ~ 2024-03-26 10:02:26 (10 seconds)


plot