HOME   LIST
‹–   –›

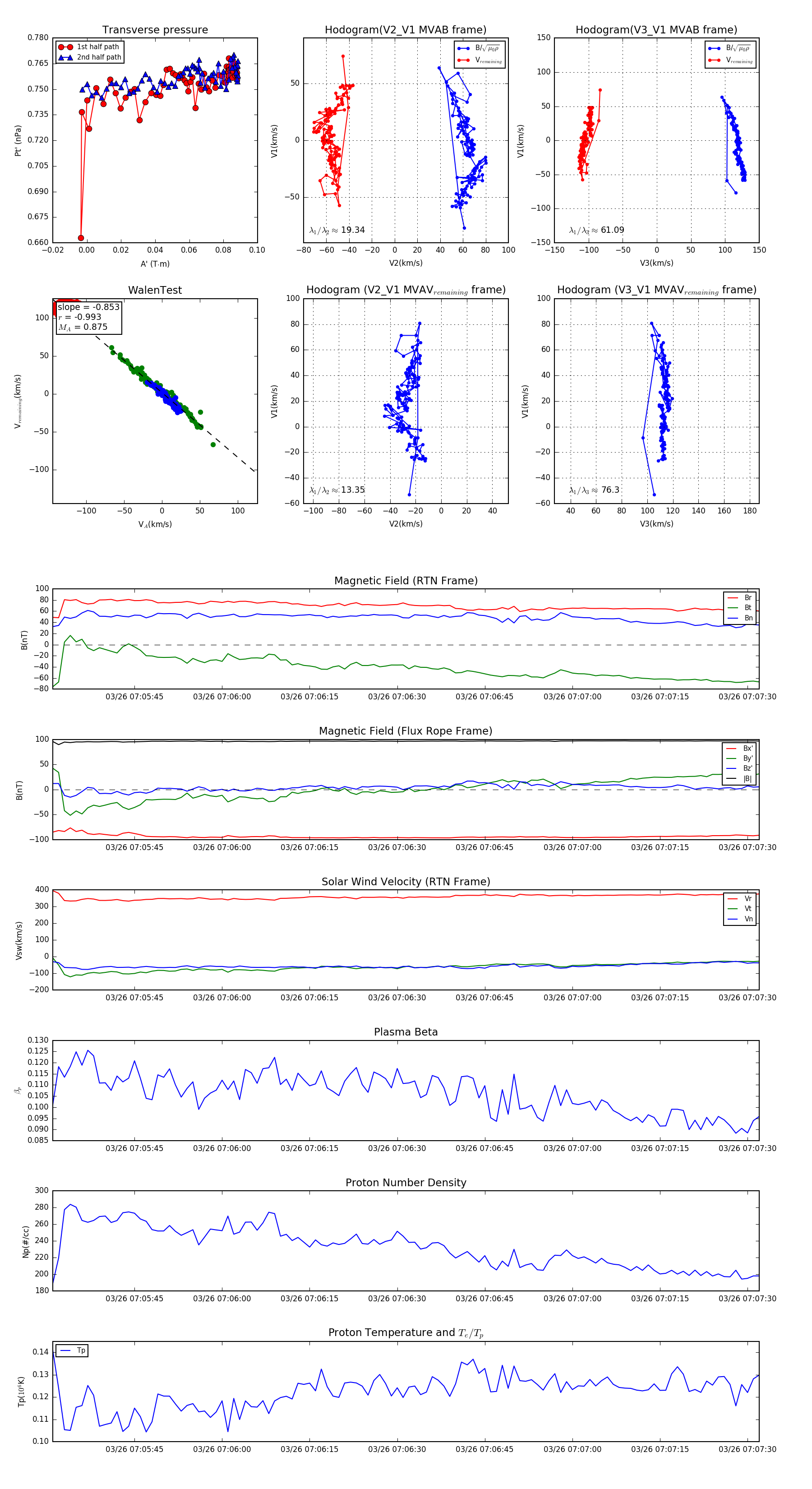
Flux Rope in 2024

Flux Rope Event 2024-03-26 07:05:31 ~ 2024-03-26 07:07:32 (122 seconds)


plot