HOME   LIST
‹–   –›

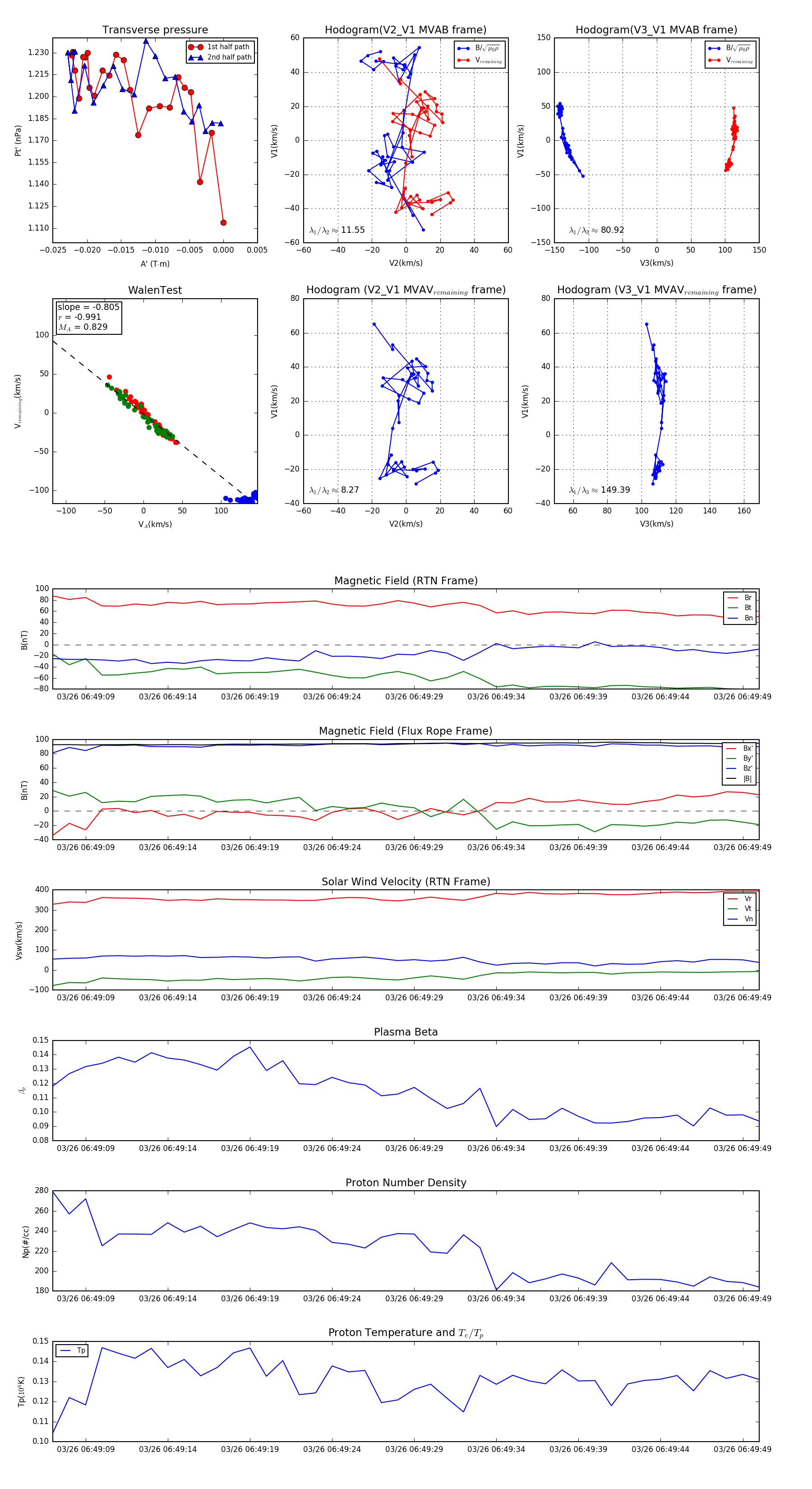
Flux Rope in 2024

Flux Rope Event 2024-03-26 06:49:07 ~ 2024-03-26 06:49:50 (44 seconds)


plot