HOME   LIST
‹–   –›

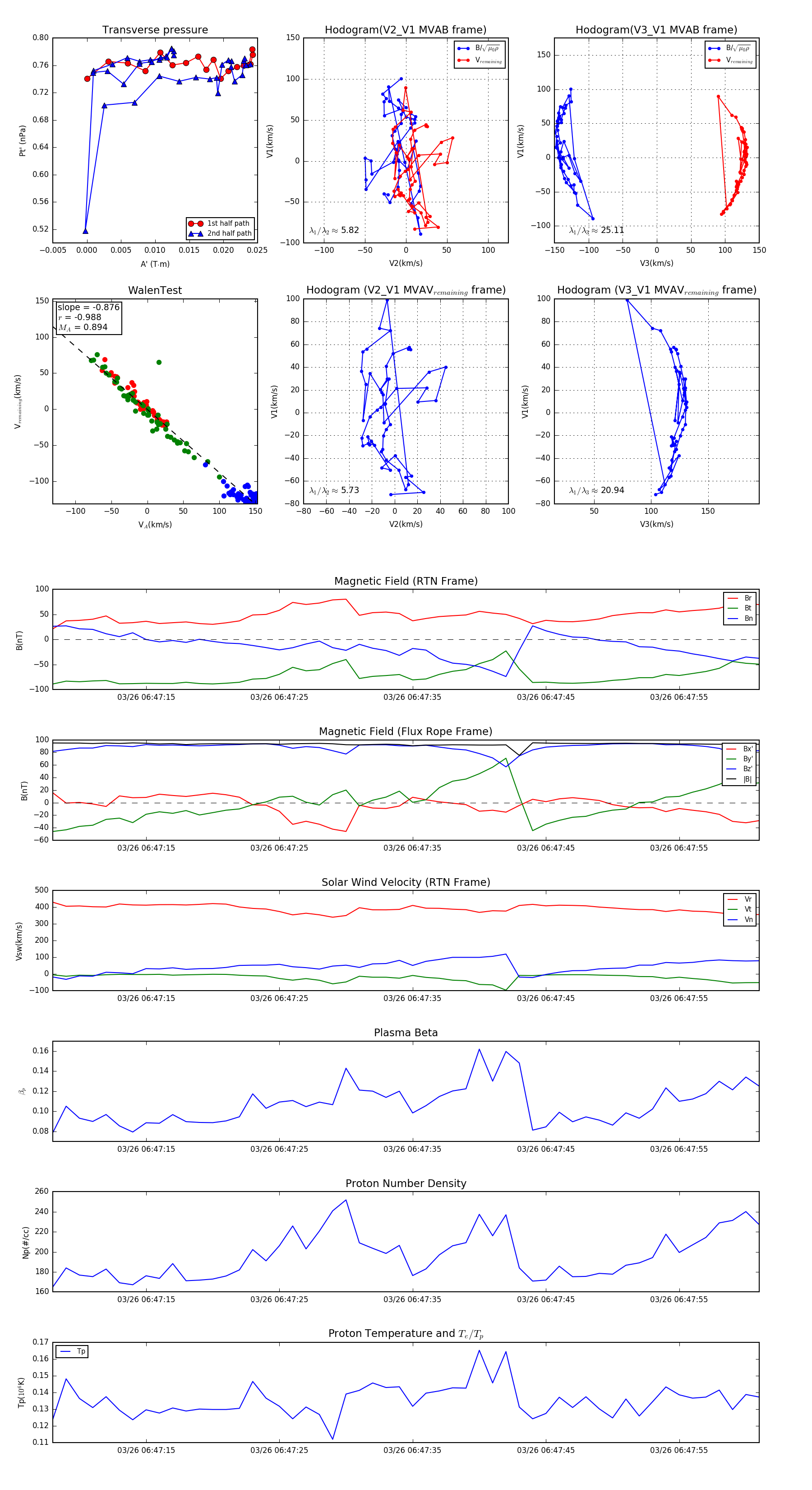
Flux Rope in 2024

Flux Rope Event 2024-03-26 06:47:08 ~ 2024-03-26 06:48:01 (54 seconds)


plot