HOME   LIST
‹–   –›

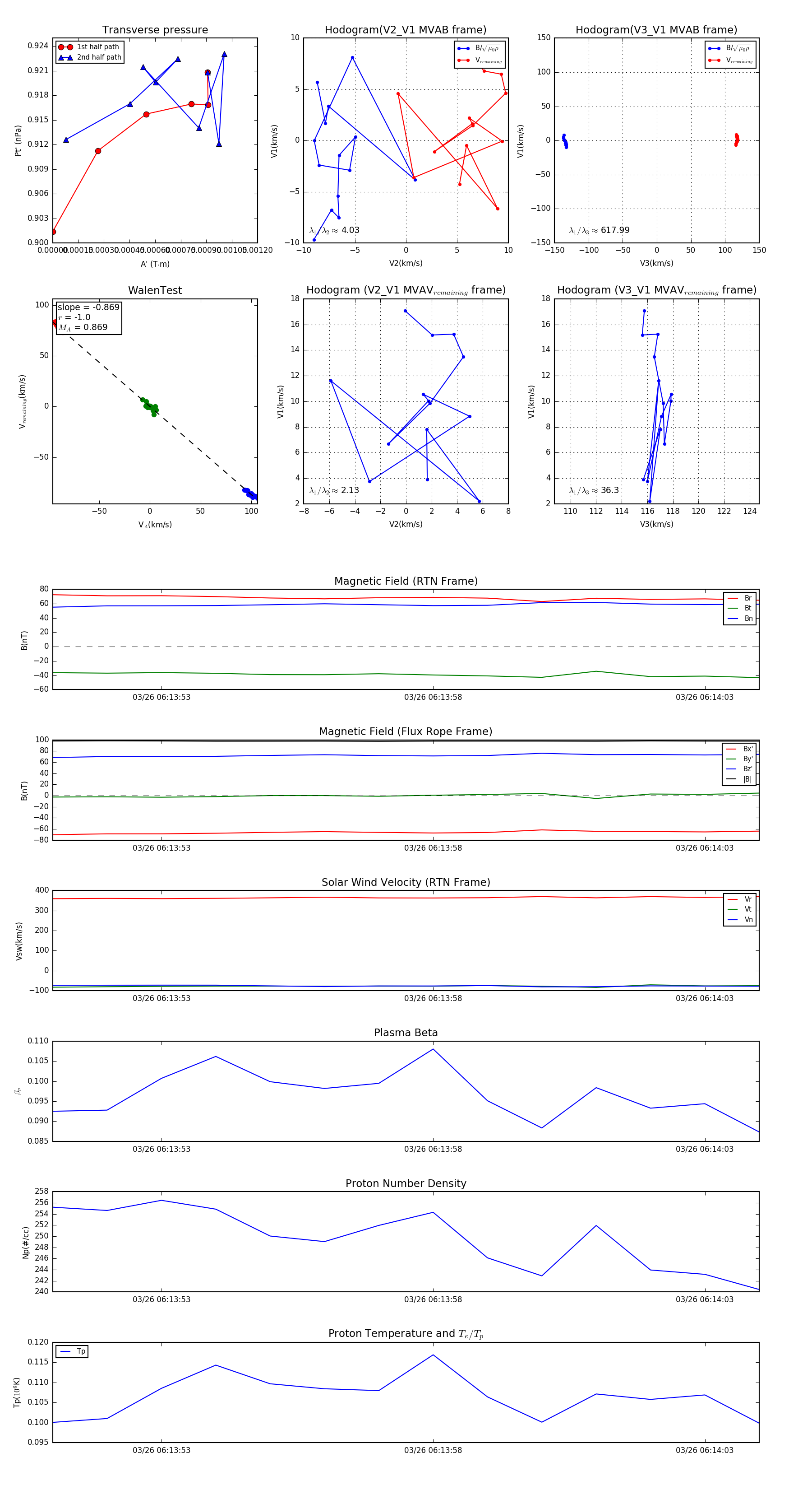
Flux Rope in 2024

Flux Rope Event 2024-03-26 06:13:51 ~ 2024-03-26 06:14:04 (14 seconds)


plot