HOME   LIST
‹–   –›

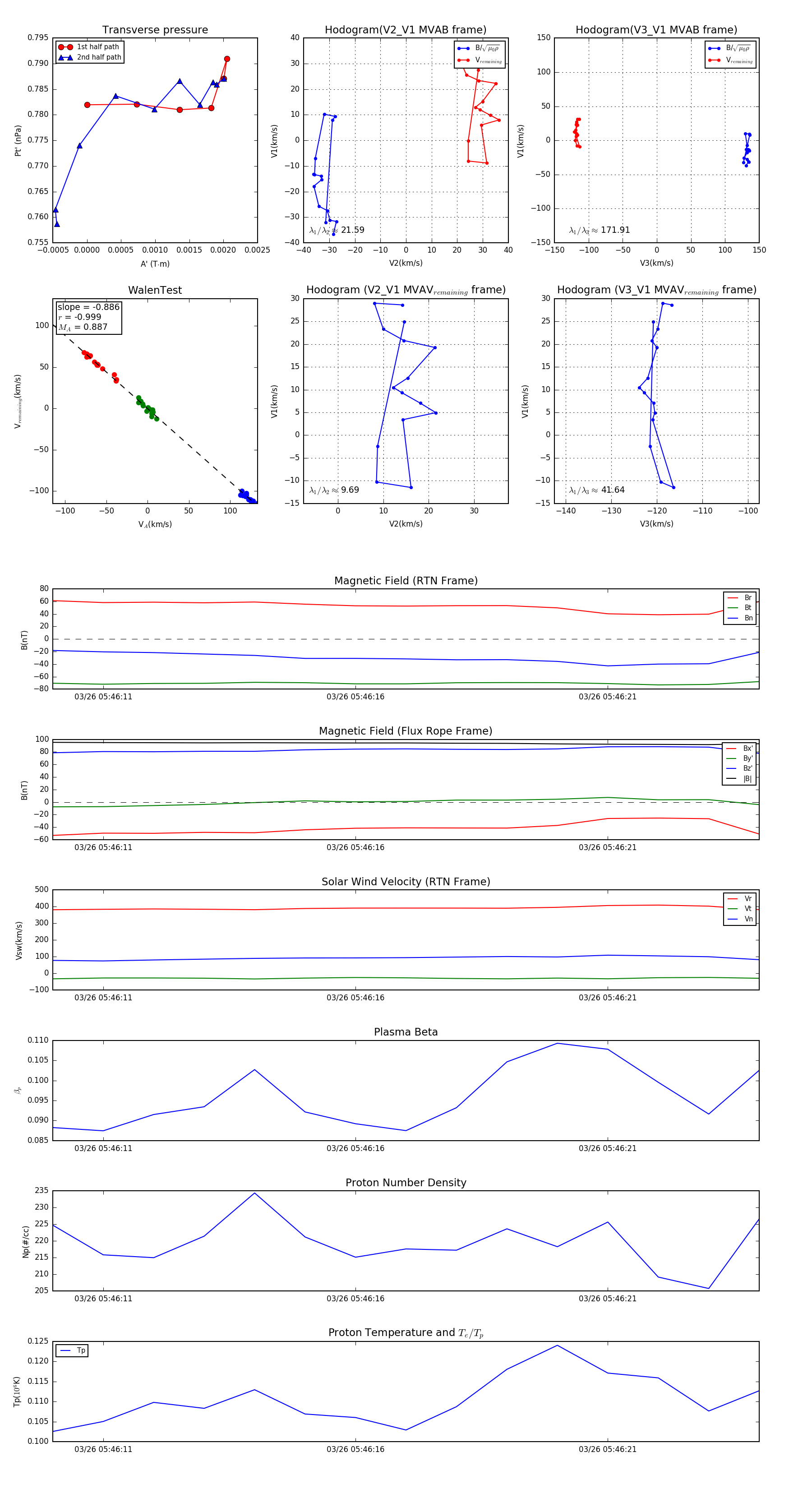
Flux Rope in 2024

Flux Rope Event 2024-03-26 05:46:10 ~ 2024-03-26 05:46:24 (15 seconds)


plot