HOME   LIST
‹–   –›

Flux Rope in 2024

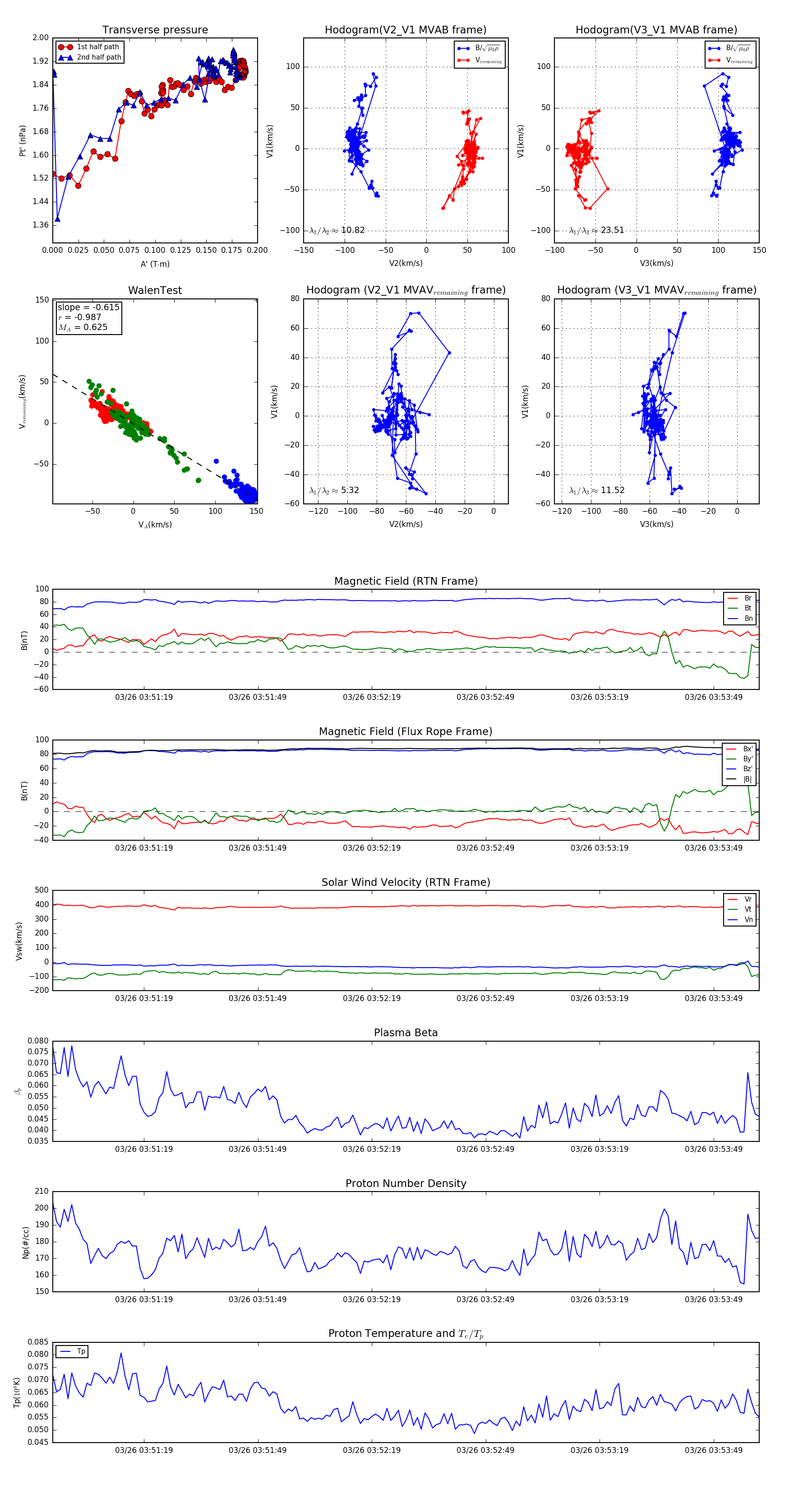
Flux Rope Event 2024-03-26 03:50:55 ~ 2024-03-26 03:54:01 (187 seconds)


plot