HOME   LIST
‹–   –›

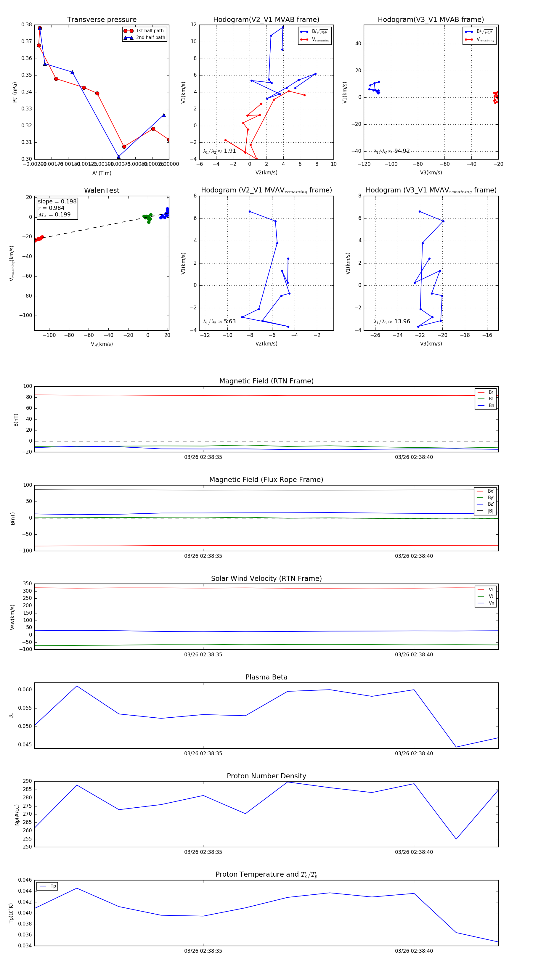
Flux Rope in 2024

Flux Rope Event 2024-03-26 02:38:31 ~ 2024-03-26 02:38:42 (12 seconds)


plot