HOME   LIST
‹–   –›

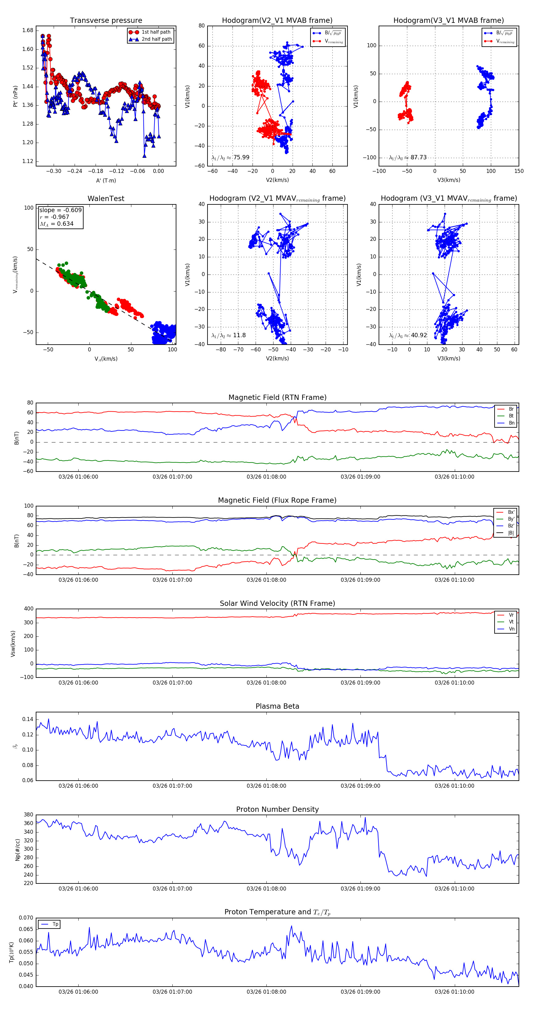
Flux Rope in 2024

Flux Rope Event 2024-03-26 01:05:33 ~ 2024-03-26 01:10:41 (309 seconds)


plot