HOME   LIST
‹–   –›

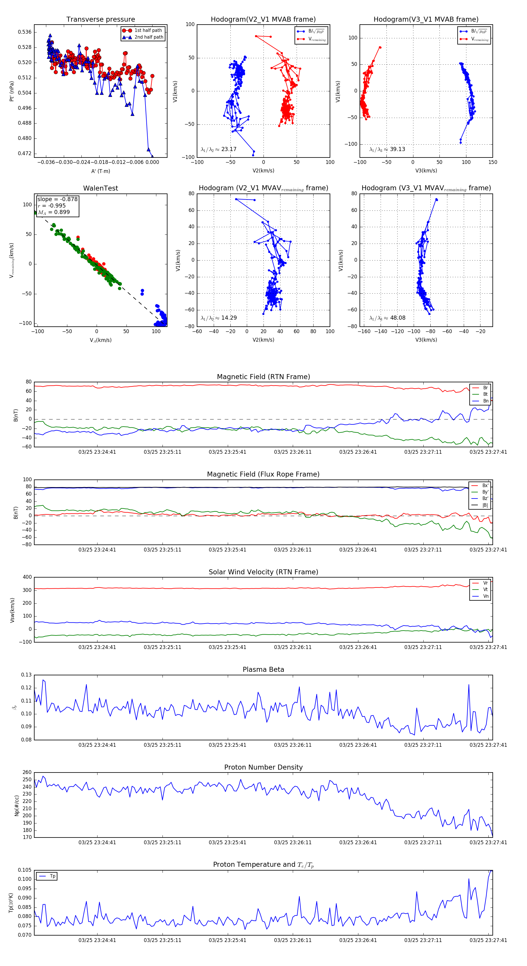
Flux Rope in 2024

Flux Rope Event 2024-03-25 23:24:12 ~ 2024-03-25 23:27:43 (212 seconds)


plot