HOME   LIST
‹–   –›

Flux Rope in 2024

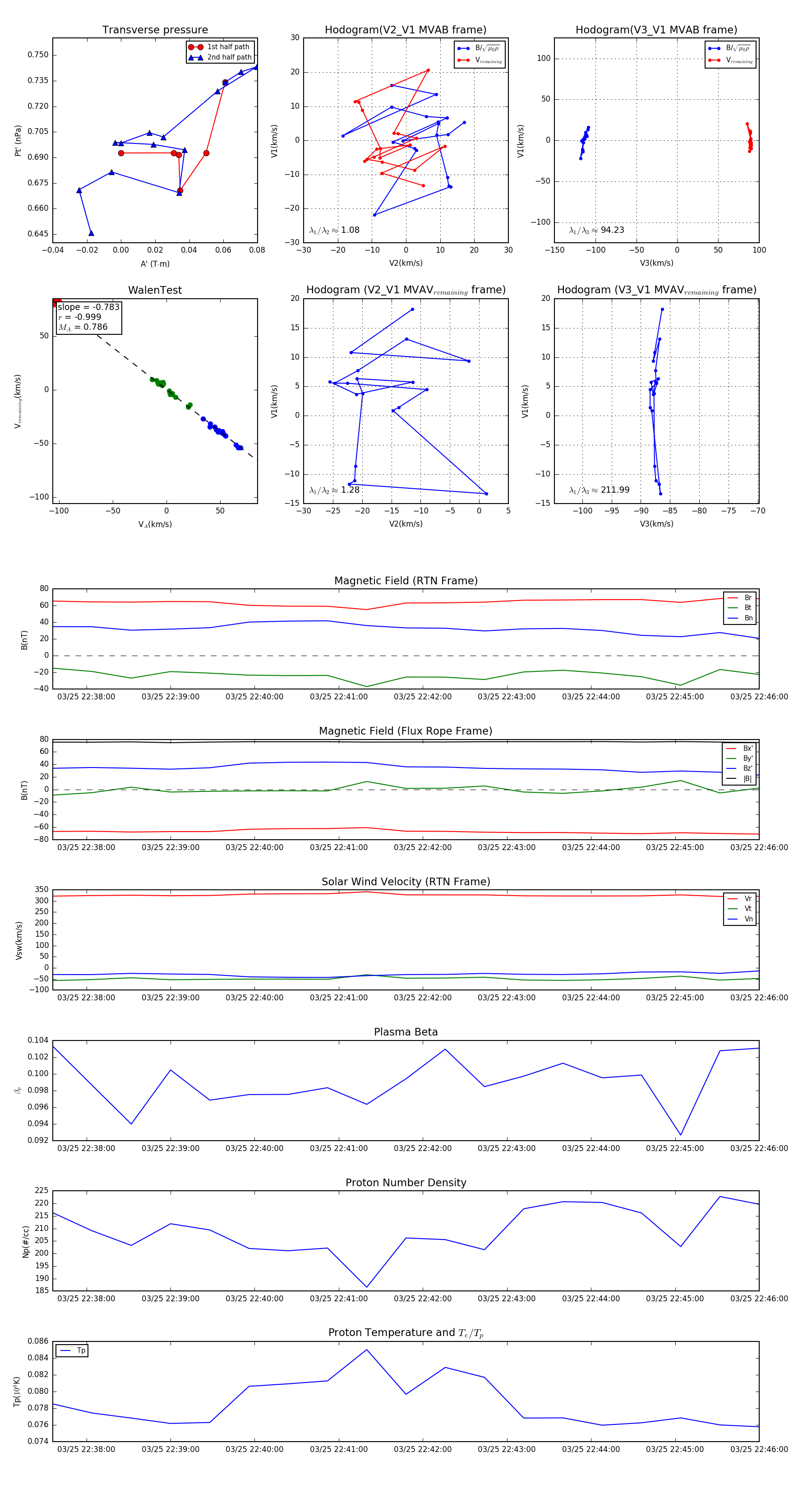
Flux Rope Event 2024-03-25 22:37:36 ~ 2024-03-25 22:46:00 (505 seconds)


plot