HOME   LIST
‹–   –›

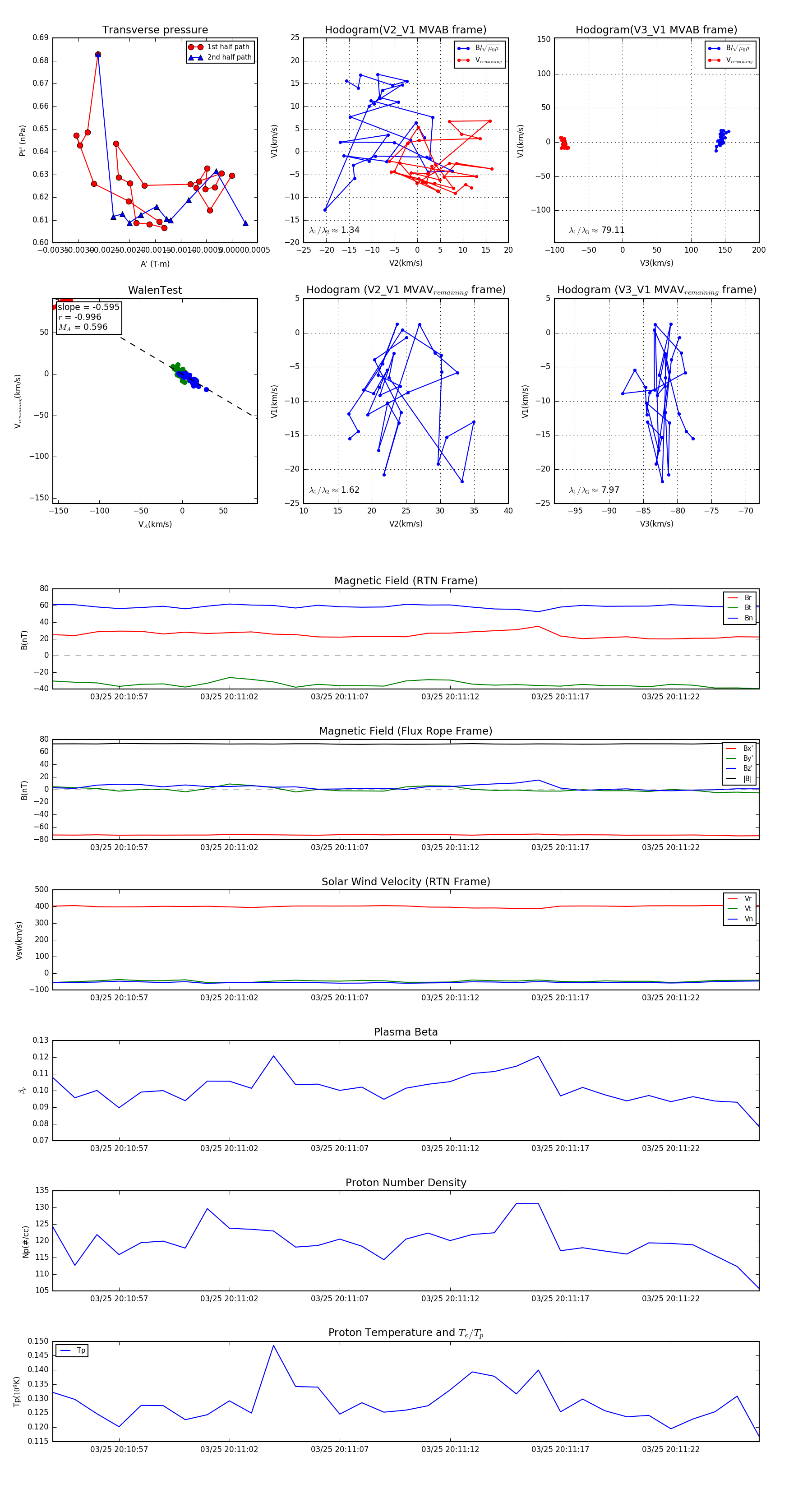
Flux Rope in 2024

Flux Rope Event 2024-03-25 20:10:54 ~ 2024-03-25 20:11:26 (33 seconds)


plot