HOME   LIST
‹–   –›

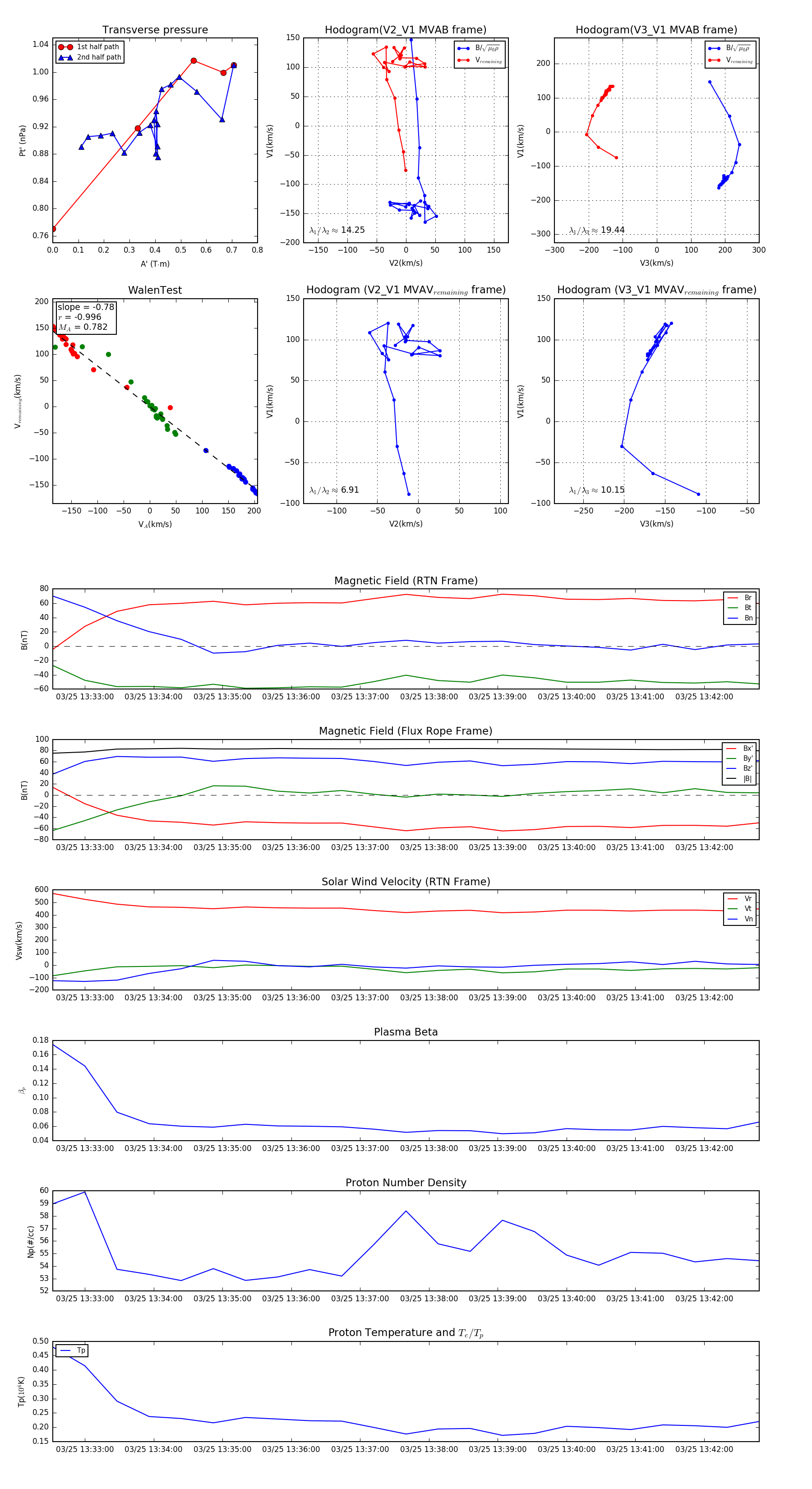
Flux Rope in 2024

Flux Rope Event 2024-03-25 13:32:32 ~ 2024-03-25 13:42:48 (617 seconds)


plot