HOME   LIST
‹–   –›

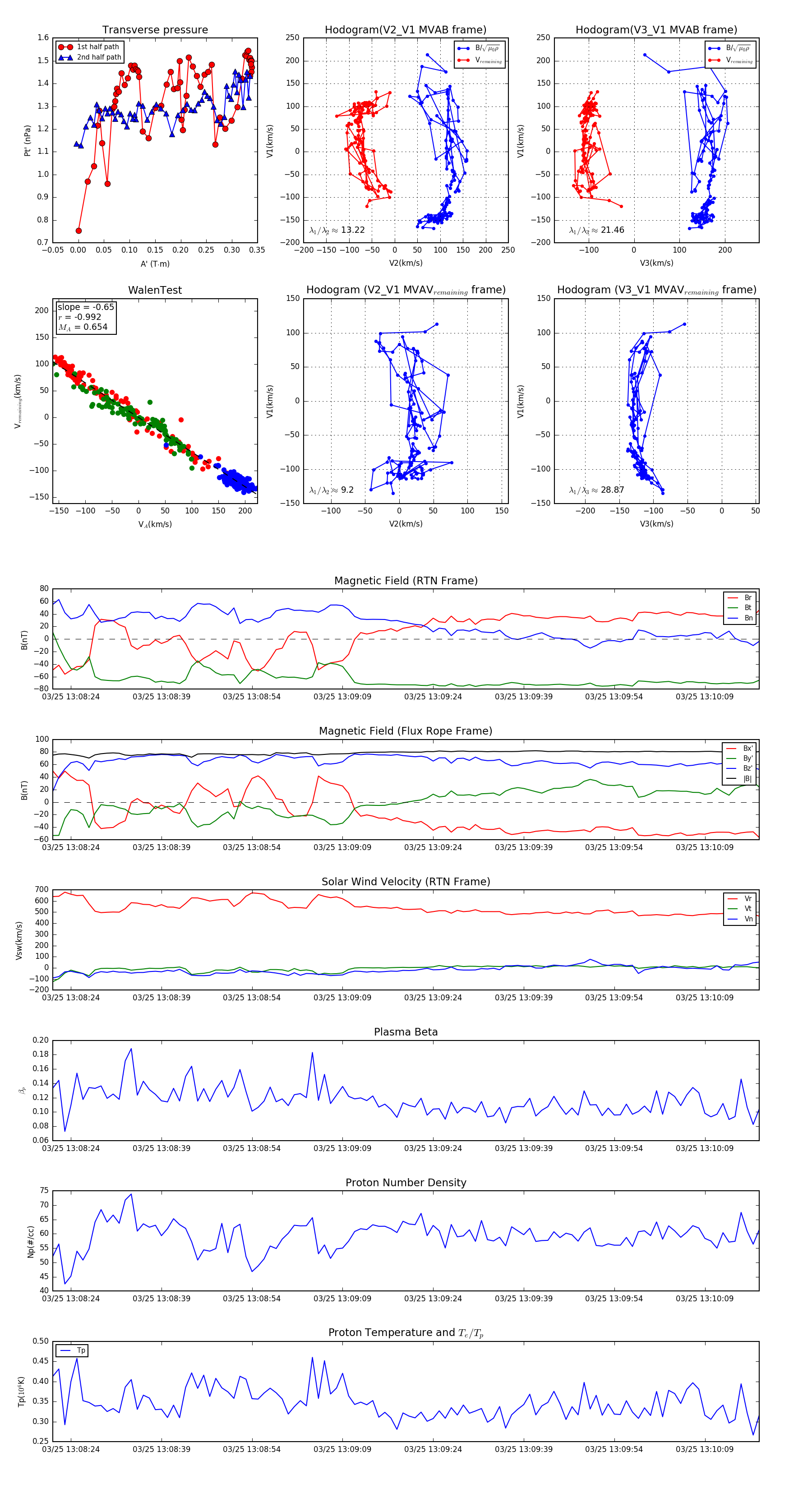
Flux Rope in 2024

Flux Rope Event 2024-03-25 13:08:21 ~ 2024-03-25 13:10:18 (118 seconds)


plot