HOME   LIST
‹–   –›

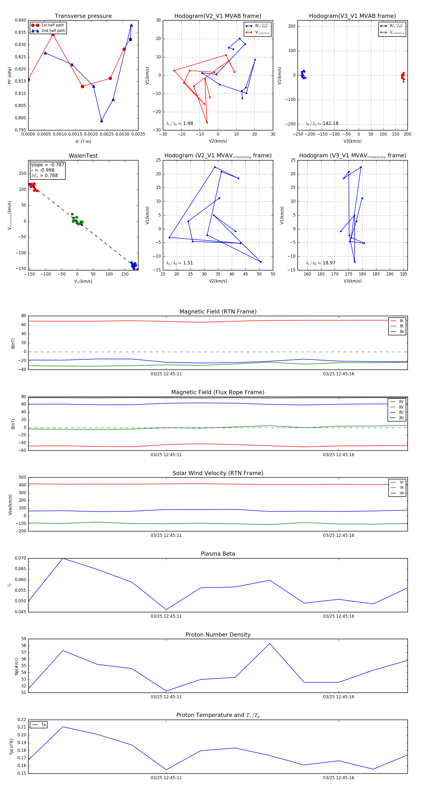
Flux Rope in 2024

Flux Rope Event 2024-03-25 12:45:07 ~ 2024-03-25 12:45:18 (12 seconds)


plot