HOME   LIST
‹–   –›

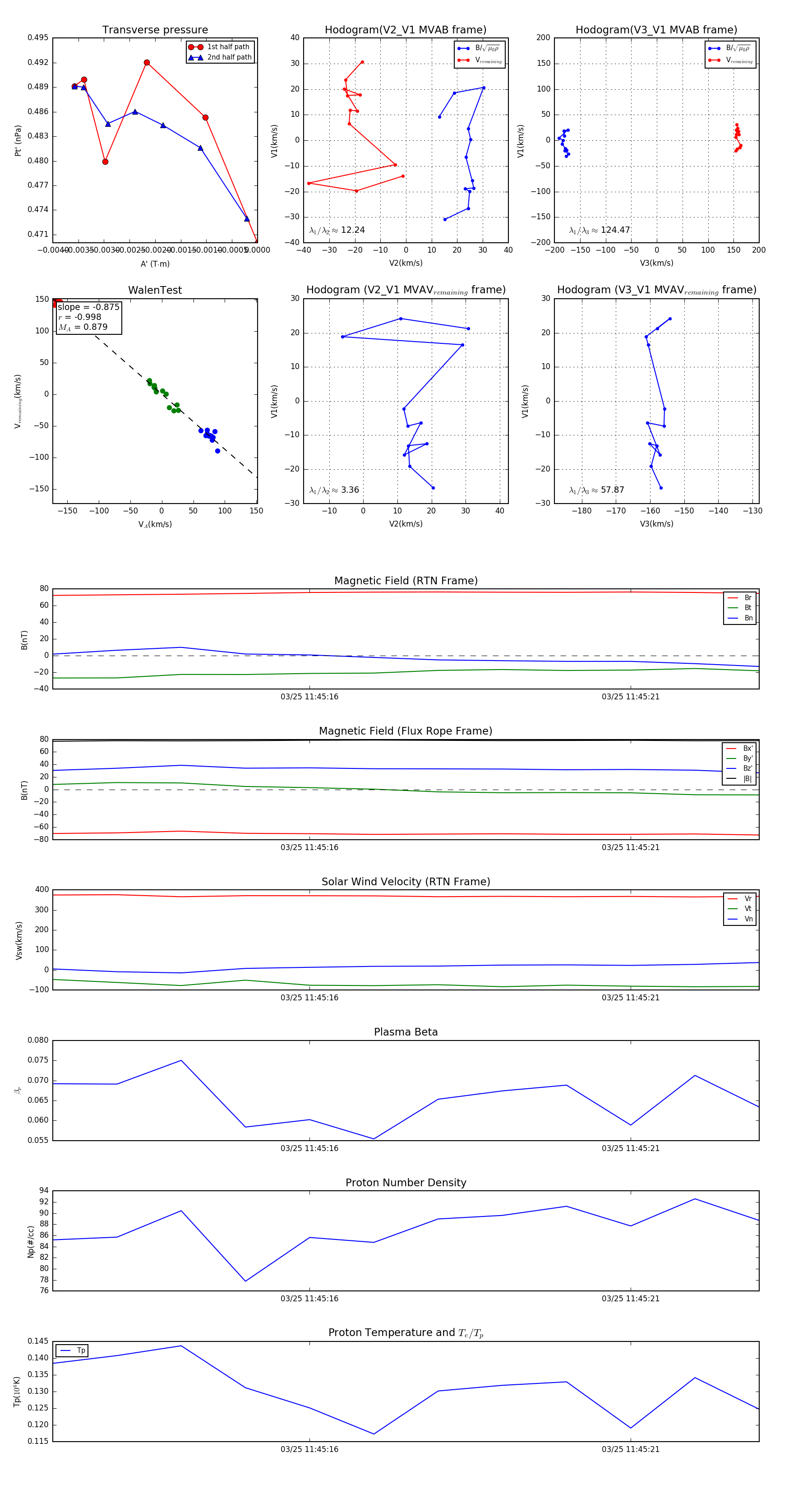
Flux Rope in 2024

Flux Rope Event 2024-03-25 11:45:12 ~ 2024-03-25 11:45:23 (12 seconds)


plot