HOME   LIST
‹–   –›

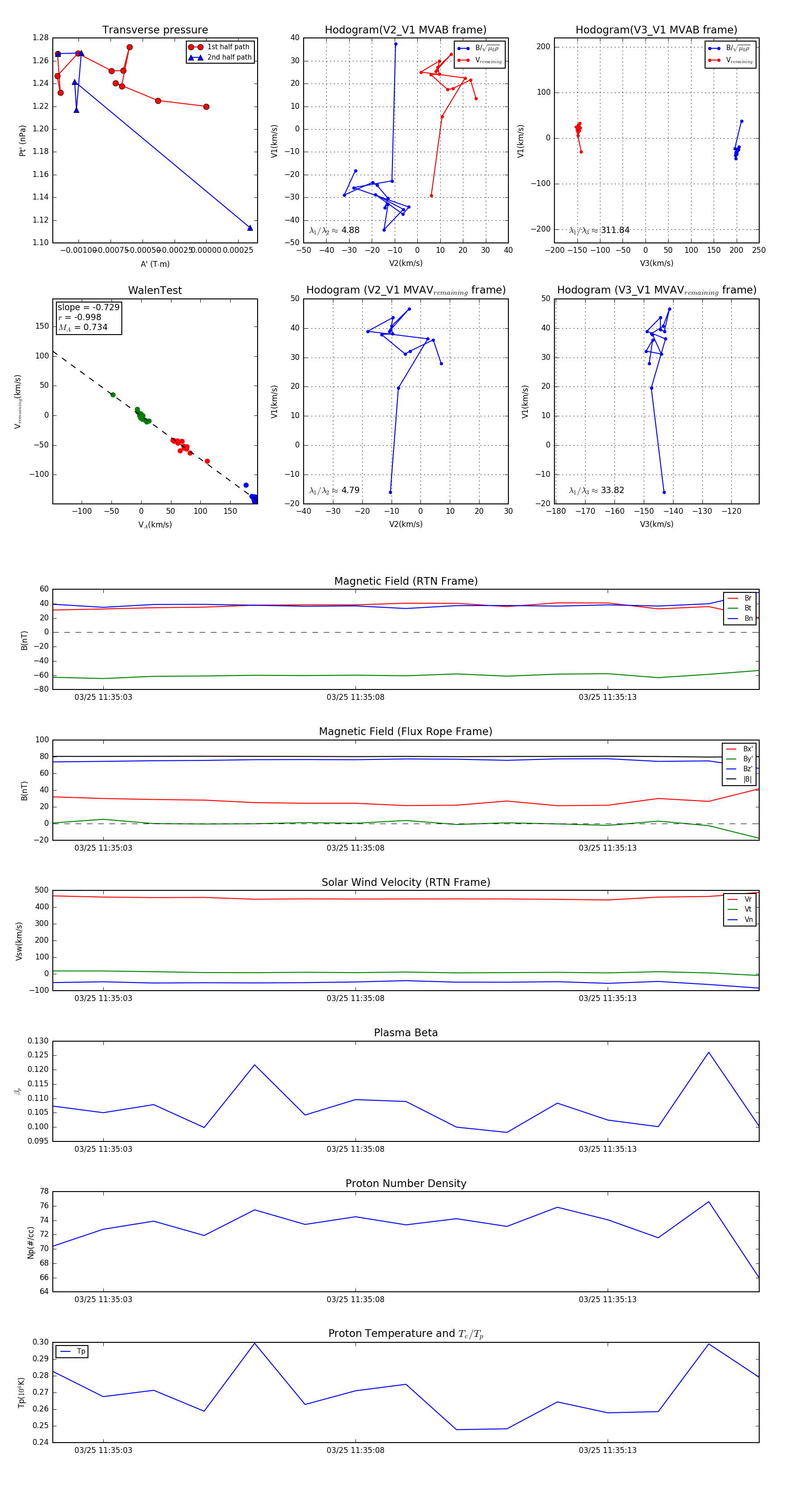
Flux Rope in 2024

Flux Rope Event 2024-03-25 11:35:02 ~ 2024-03-25 11:35:16 (15 seconds)


plot