HOME   LIST
‹–   –›

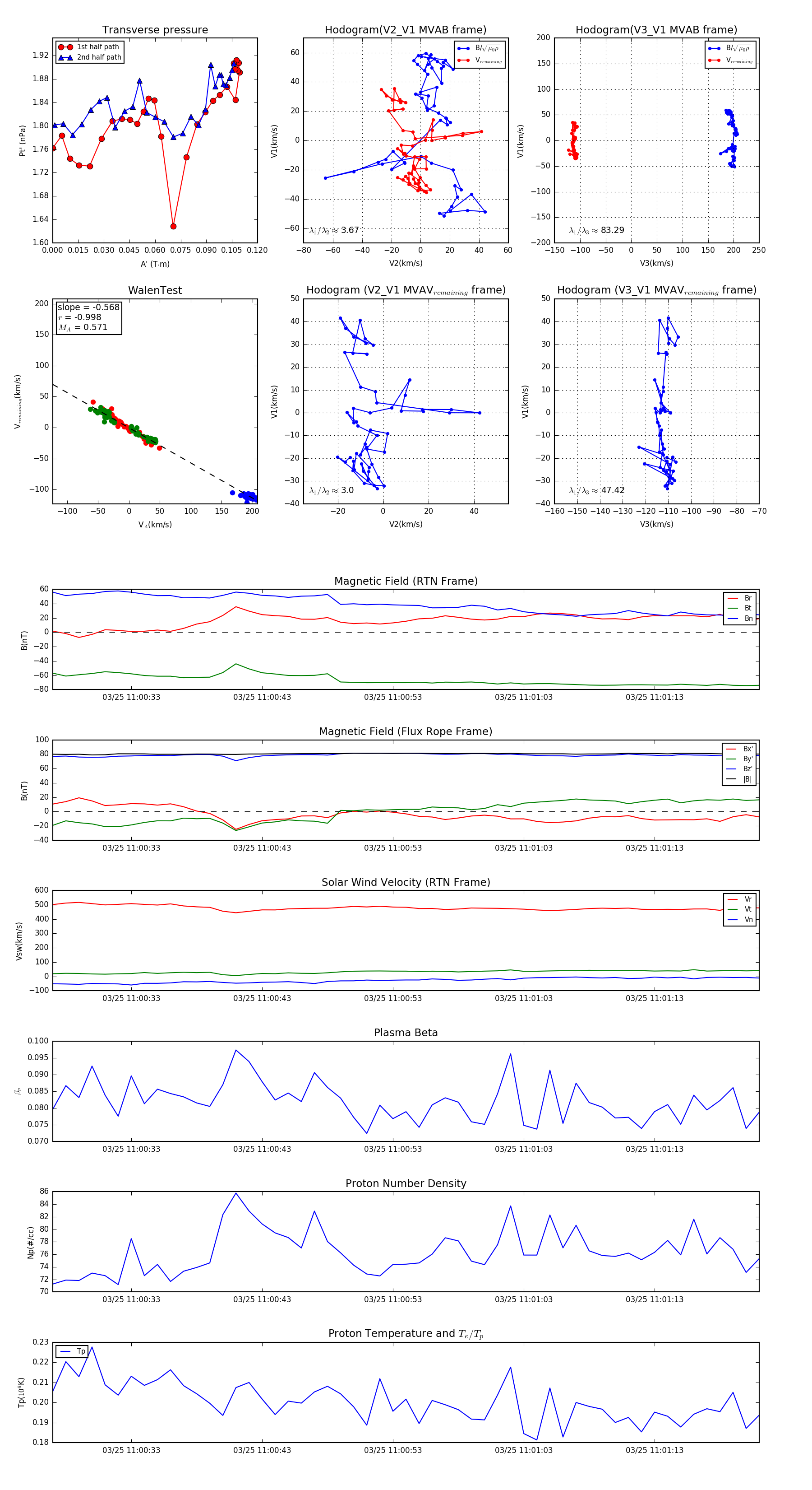
Flux Rope in 2024

Flux Rope Event 2024-03-25 11:00:27 ~ 2024-03-25 11:01:21 (55 seconds)


plot