HOME   LIST
‹–   –›

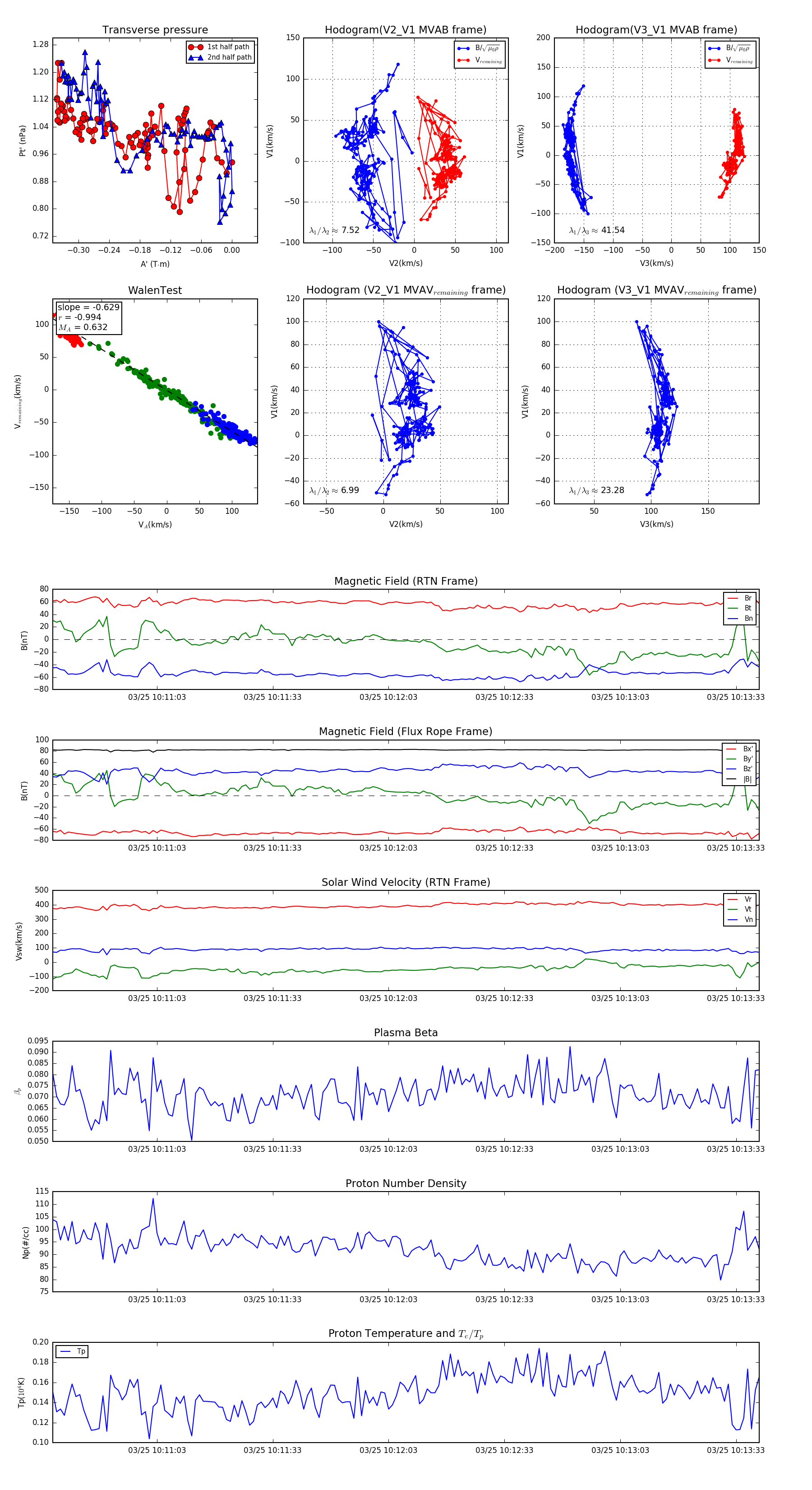
Flux Rope in 2024

Flux Rope Event 2024-03-25 10:10:36 ~ 2024-03-25 10:13:39 (184 seconds)


plot