HOME   LIST
‹–   –›

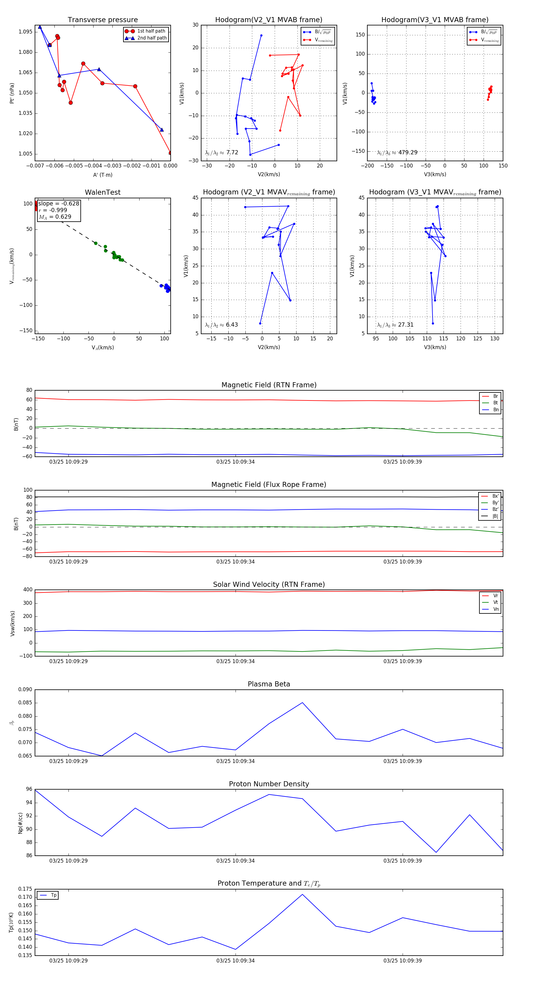
Flux Rope in 2024

Flux Rope Event 2024-03-25 10:09:28 ~ 2024-03-25 10:09:42 (15 seconds)


plot