HOME   LIST
‹–   –›

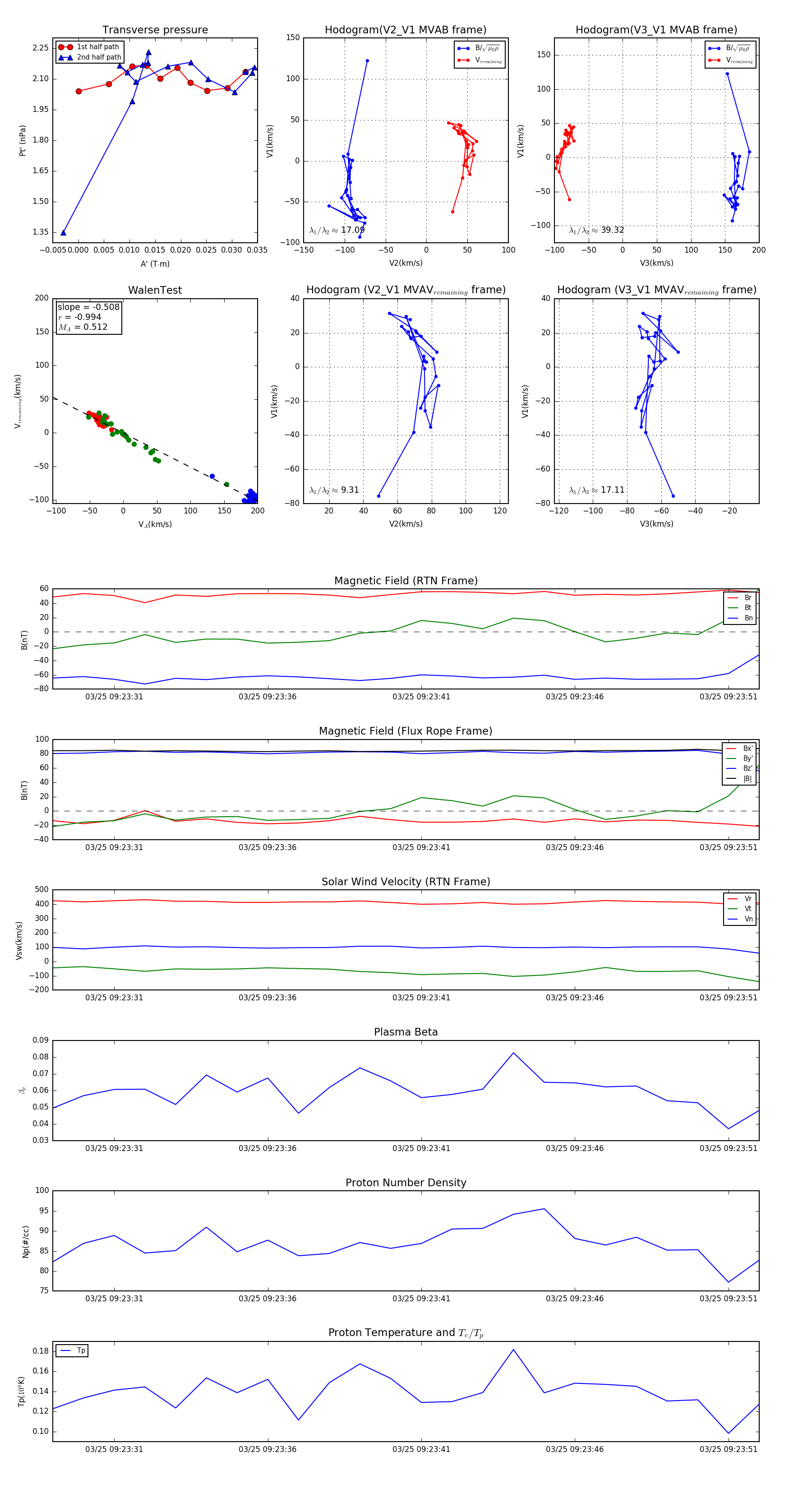
Flux Rope in 2024

Flux Rope Event 2024-03-25 09:23:29 ~ 2024-03-25 09:23:52 (24 seconds)


plot