HOME   LIST
‹–   –›

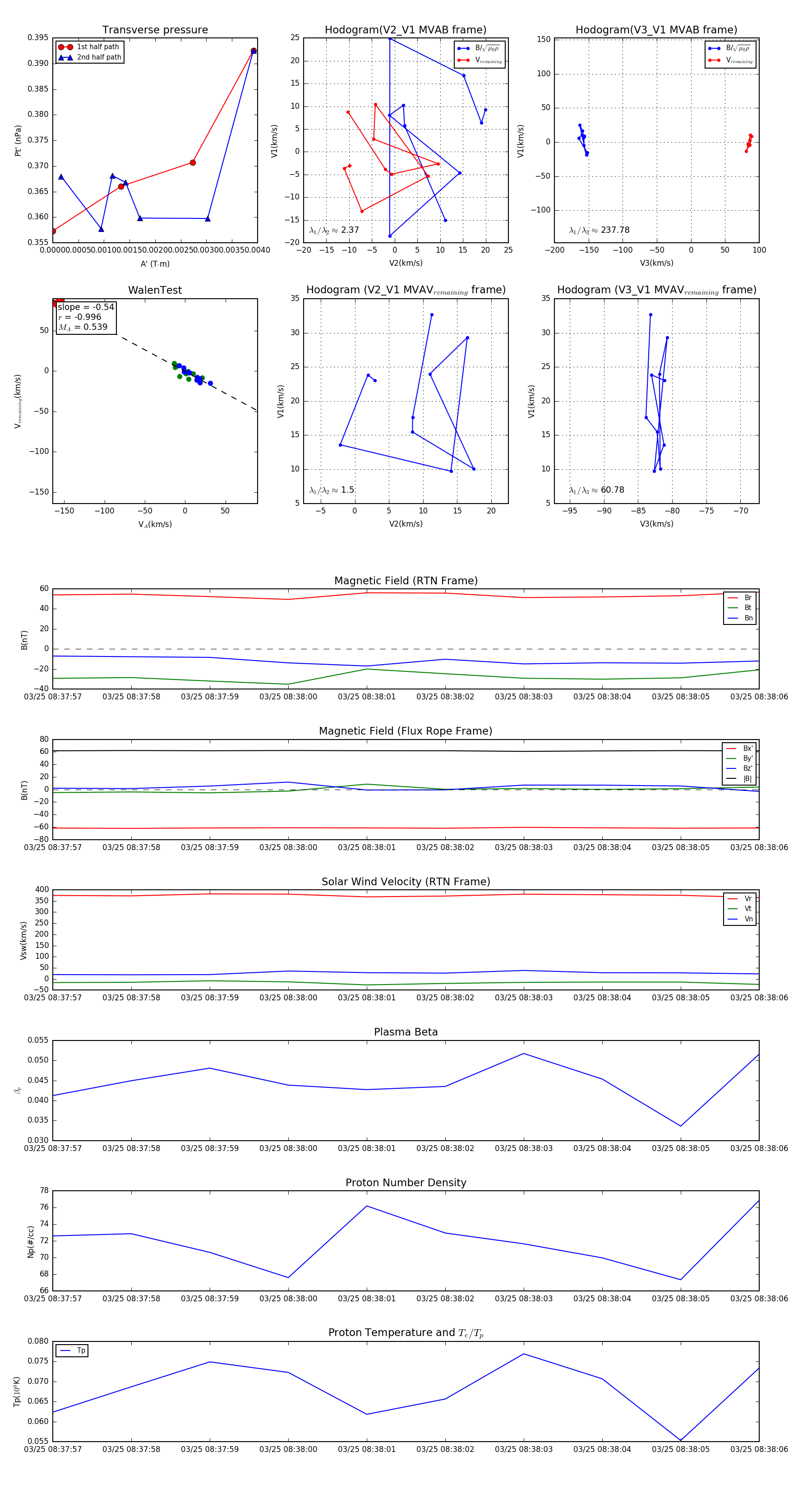
Flux Rope in 2024

Flux Rope Event 2024-03-25 08:37:57 ~ 2024-03-25 08:38:06 (10 seconds)


plot