HOME   LIST
‹–   –›

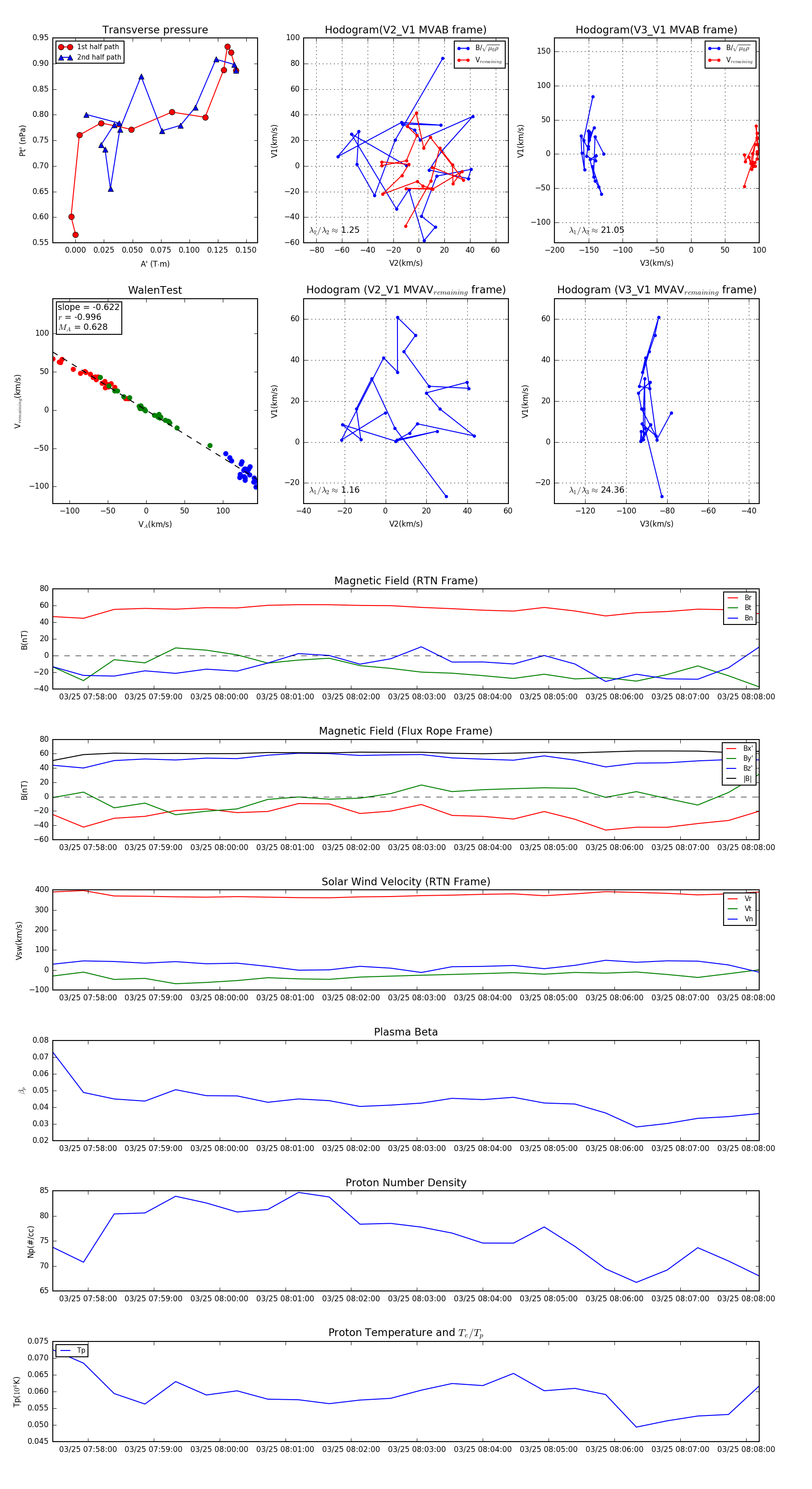
Flux Rope in 2024

Flux Rope Event 2024-03-25 07:57:28 ~ 2024-03-25 08:08:12 (645 seconds)


plot