HOME   LIST
‹–   –›

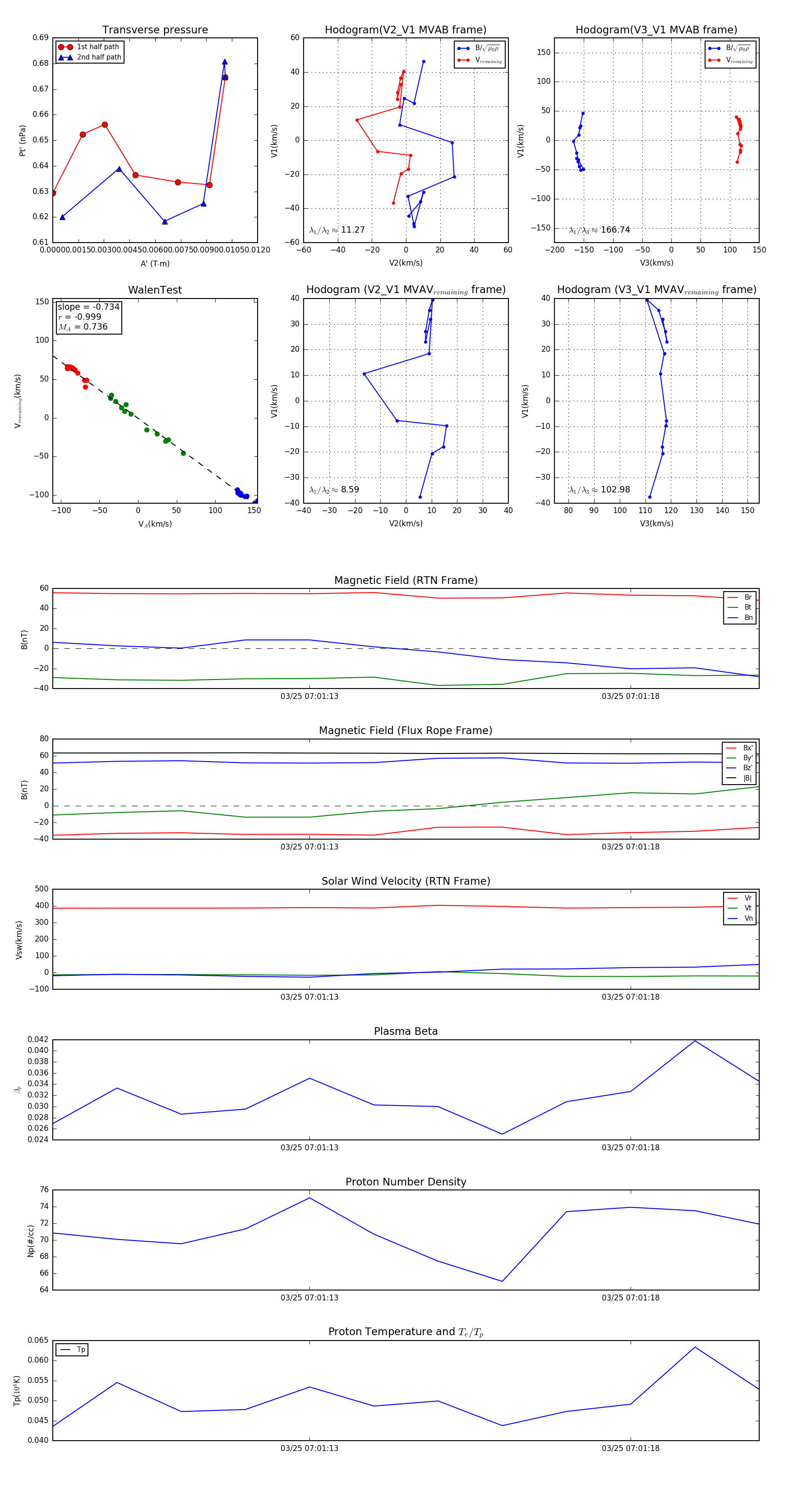
Flux Rope in 2024

Flux Rope Event 2024-03-25 07:01:09 ~ 2024-03-25 07:01:20 (12 seconds)


plot