HOME   LIST
‹–   –›

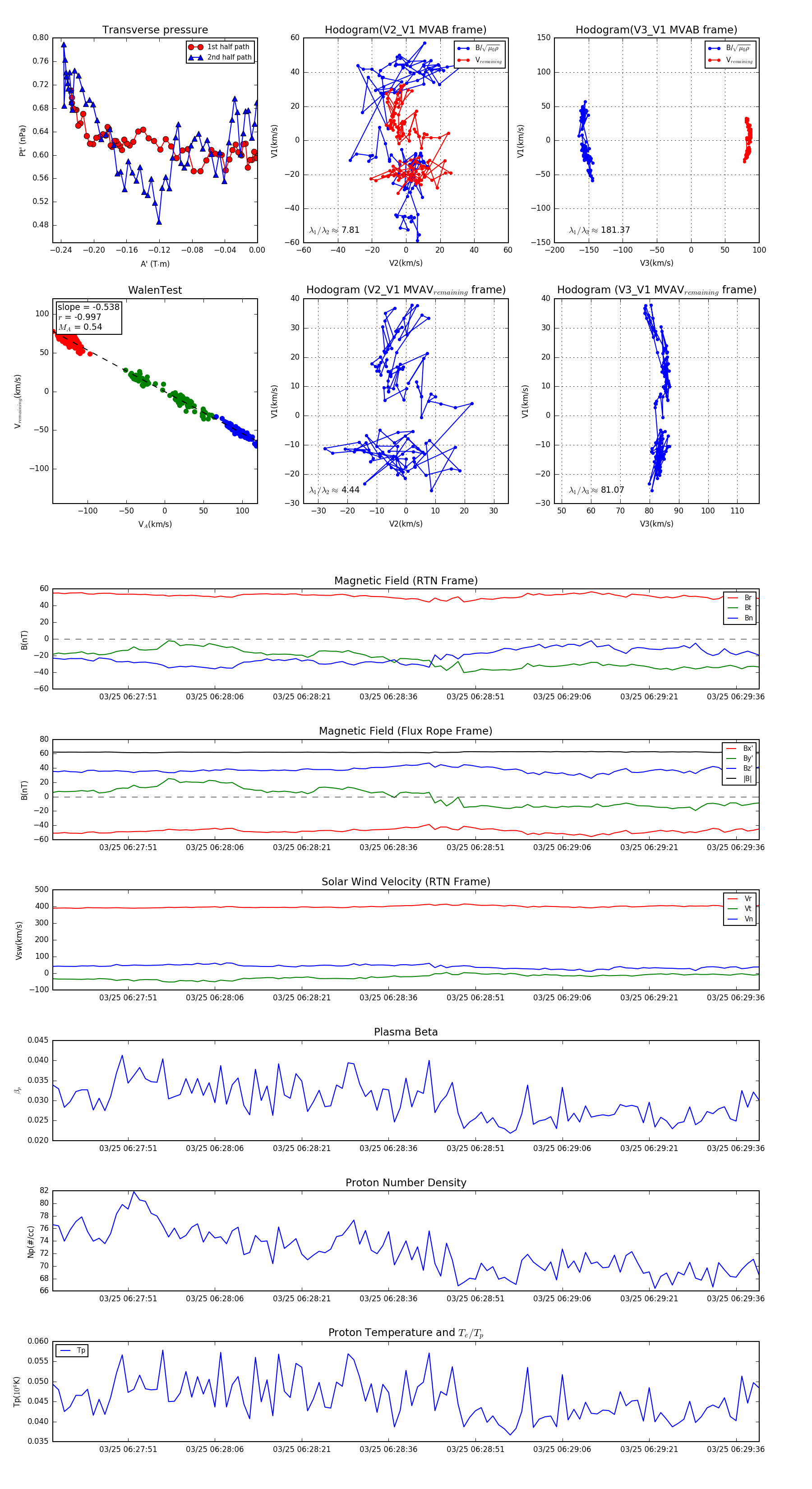
Flux Rope in 2024

Flux Rope Event 2024-03-25 06:27:38 ~ 2024-03-25 06:29:40 (123 seconds)


plot